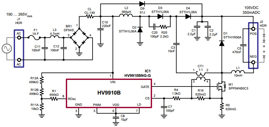
Microchip HV9910BDB7HV9910BDB7 Demo Board
The Microchip Technology HV9910BDB7-BDB7, HV9910BDB7, HV9910B PFC 40W LED Driver Demo Board is a lighting solution designed to provide a reliable and efficient power supply for LED lighting applications. It features a high-voltage, high-efficiency, and low-noise PFC (Power Factor Correction) LED driver with a maximum output power of 40W. The board is designed to demonstrate the features and performance of the HV9910B PFC LED driver, and includes a wide range of components and features to make it easy to use and configure. It includes a power supply, a control board, a dimming control board, and a LED driver board. The board also includes a graphical user interface (GUI) to allow users to easily configure the board and monitor the performance of the LED driver. The board is ideal for use in a variety of lighting applications, including residential, commercial, and industrial lighting.


Product
Brand
Articles
Tools













