Maxim Integrated MAX20735EVKIT#EVAL KIT BUCK 40A
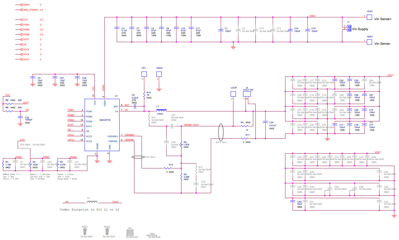
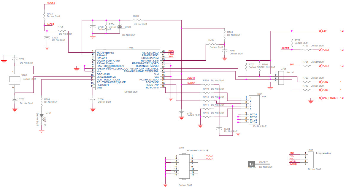
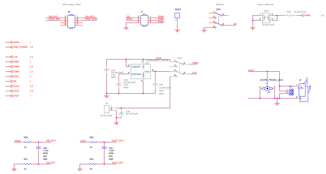
The MAX20735EVKIT-EVKIT# is an evaluation kit for the MAX20735 Integrated Step-Down Switching Regulator, Communications and Telecom Power Management. This kit provides a complete platform for evaluating the MAX20735, a high-efficiency, low-noise, and low-cost power management solution for communications and telecom applications. The kit includes a MAX20735EVKIT# board, a MAX20735EVKIT# daughter board, and a MAX20735EVKIT# software package. The MAX20735EVKIT# board features a wide input voltage range of 4.5V to 28V, adjustable output voltage range of 0.8V to 5.5V, and a maximum output current of 3A. The MAX20735EVKIT# daughter board provides a convenient way to evaluate the MAX20735 in a variety of applications. The MAX20735EVKIT# software package includes a graphical user interface (GUI) for easy configuration and monitoring of the MAX20735. The kit also includes a comprehensive set of documentation and application notes to help users get the most out of the MAX20735.
- TypeParameter
- Factory Lead Time6 Weeks
- Published2017
- Part StatusActive
- Moisture Sensitivity Level (MSL)1 (Unlimited)
- Voltage - Output1V
- Frequency - Switching400kHz
- Utilized IC / PartMAX20735
- Supplied ContentsBoard(s)
- Board TypeFully Populated
- Main PurposeDC/DC, Step Down
- Outputs and Type1, Non-Isolated
- Regulator TopologyBuck
- RoHS StatusNon-RoHS Compliant


Product
Brand
Articles
Tools










