Maxim Integrated MAX20745EVKIT#EVAL FOR MAX20745
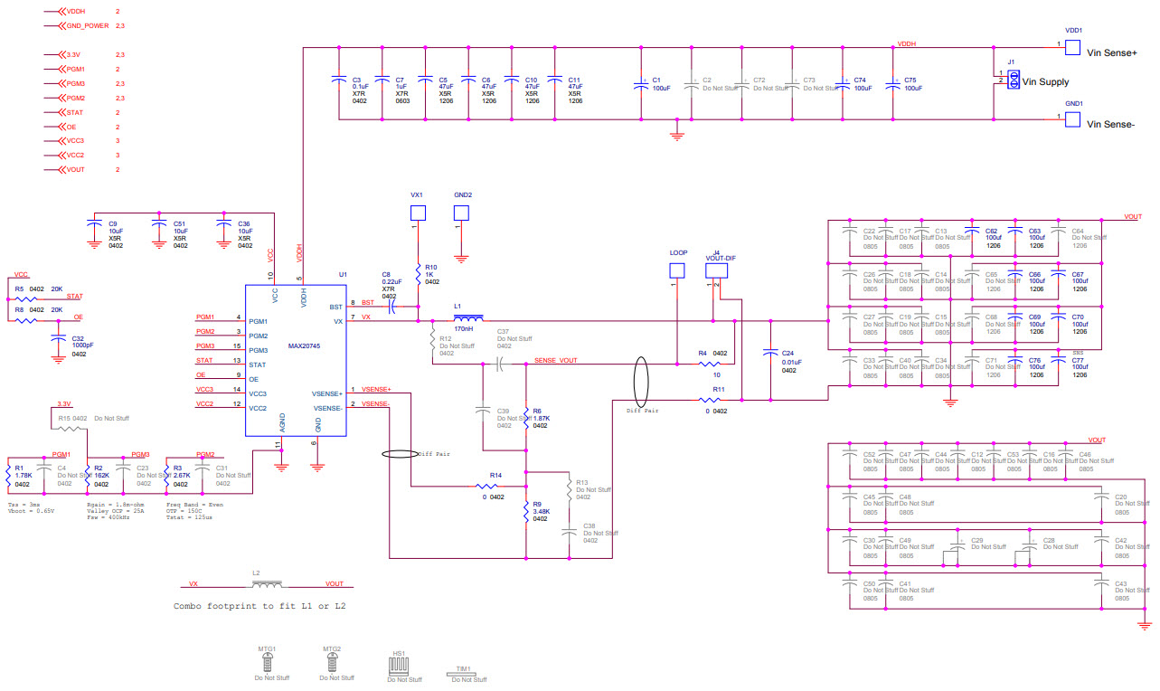
The MAX20745EVKIT-EVKIT# is an evaluation kit for the MAX20745 Integrated Step-Down Switching Regulator, Communications and Telecom Power Management. This kit includes a MAX20745EVKIT# board, a MAX20745EVKIT# daughter board, and a MAX20745EVKIT# software package. The MAX20745EVKIT# board is designed to evaluate the performance of the MAX20745 Integrated Step-Down Switching Regulator, Communications and Telecom Power Management. The MAX20745EVKIT# daughter board provides the necessary connections to the MAX20745EVKIT# board for testing and evaluation. The MAX20745EVKIT# software package includes a graphical user interface (GUI) for configuring and monitoring the MAX20745 Integrated Step-Down Switching Regulator, Communications and Telecom Power Management. The MAX20745EVKIT-EVKIT# is an ideal tool for evaluating the performance of the MAX20745 Integrated Step-Down Switching Regulator, Communications and Telecom Power Management.
- TypeParameter
- Factory Lead Time6 Weeks
- Published2016
- Part StatusActive
- Moisture Sensitivity Level (MSL)1 (Unlimited)
- Voltage - Output1V
- Frequency - Switching400kHz
- Utilized IC / PartMAX20745
- Supplied ContentsBoard(s)
- Board TypeFully Populated
- Main PurposeDC/DC, Step Down
- Outputs and Type1, Non-Isolated
- Regulator TopologyBuck
- RoHS StatusROHS3 Compliant


Product
Brand
Articles
Tools













