Maxim Integrated MAX17690EVKITA#EVAL BOARD FOR MAX17690
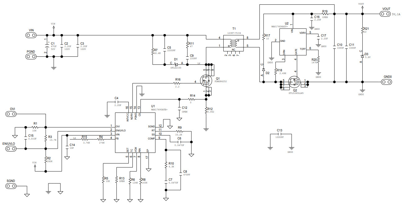
The MAX17690EVKITA-EVKITA# is an evaluation kit for the MAX17690, a 60V, no-opto flyback with secondary-side synchronous rectification power management IC. The kit includes a MAX17690 evaluation board, a MAX17690 evaluation board user guide, and a MAX17690 data sheet. The evaluation board is designed to evaluate the MAX17690 in a flyback topology with secondary-side synchronous rectification. The board includes a MAX17690 IC, a power MOSFET, a transformer, and other components to provide a complete power management solution. The board also includes a USB interface for programming and monitoring the MAX17690. The evaluation board is designed to provide a platform for evaluating the MAX17690 in a variety of applications, including LED lighting, AC/DC power supplies, and DC/DC converters.
- TypeParameter
- Factory Lead Time6 Weeks
- Published2016
- Part StatusActive
- Moisture Sensitivity Level (MSL)1 (Unlimited)
- Voltage - Output5V
- Frequency - Switching150kHz
- Utilized IC / PartMAX17690
- Supplied ContentsBoard(s)
- Evaluation KitYes
- Board TypeFully Populated
- Power - Output5W
- Main PurposeDC/DC Converter
- Outputs and Type1, Isolated
- Regulator TopologyFlyback
- REACH SVHCNo SVHC
- RoHS StatusROHS3 Compliant


Product
Brand
Articles
Tools












