STMicroelectronics STEVAL-ISA206V138 V, 2 A SYNCHRONOUS STEP-DOWN
Description
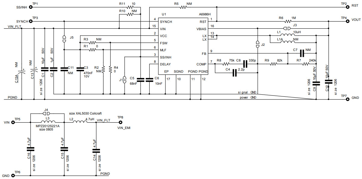
The STMicroelectronics STEVAL-ISA206V1 is a 38V, 2A Synchronous Step-Down Switching Regulator Evaluation Board based on the L6986H. It is designed for automotive and transportation applications, and is capable of providing a regulated output voltage of up to 38V. The board features a wide input voltage range of 4.5V to 38V, and is capable of delivering up to 2A of continuous output current. It also features a wide range of protection features, including over-current, over-voltage, and thermal protection. The board is also equipped with a USB interface for easy programming and monitoring.
Specifications
STMicroelectronics technical specifications, attributes, parameters and parts with similar specifications to STMicroelectronics .
- TypeParameter
- Factory Lead Time10 Weeks
- Part StatusActive
- Moisture Sensitivity Level (MSL)1 (Unlimited)
- Voltage - Output3.3V
- Frequency - Switching500kHz
- Utilized IC / PartL6986H
- Supplied ContentsBoard(s)
- Board TypeFully Populated
- Main PurposeDC/DC, Step Down
- Outputs and Type1, Non-Isolated
- Regulator TopologyBuck
0 Similar Products Remaining
Technical Documents
Associated Products
| Part Number | Manufacturer | Description | Stock | RFQ |
|---|---|---|---|---|
| STMicroelectronics | V-Ref Adjustable 2.495V to 36V 100mA 3-Pin TO-92 Ammo | 70000 | RFQ | |
| STMicroelectronics | IC VREF SHUNT ADJ SOT23-3 | 0 | BUY | |
| STMicroelectronics | V-Ref Adjustable 2.495V to 36V 100mA Automotive 3-Pin TO-92 Ammo | 786 | BUY | |
| STMicroelectronics | IC VREF SHUNT ADJ TO92-3 | 80 | BUY | |
| STMicroelectronics | IC VREF SHUNT ADJ TO92-3 | 38000 | RFQ | |
| STMicroelectronics | IC VREF SHUNT 36V 2.21% TO92-3 | 2000 | BUY | |
| STMicroelectronics | IC VREF SHUNT ADJ SOT23-5 | 20052 | BUY | |
| STMicroelectronics | IC VREF SHUNT ADJ 8SO | 9697 | BUY | |
| STMicroelectronics | IC VREF SHUNT ADJ 8SO | 6114 | RFQ | |
| STMicroelectronics | IC VREF SHUNT ADJ 8SO | 42500 | BUY | |
| STMicroelectronics | IC VREF SHUNT ADJ SOT23-5 | 92375 | BUY |
Load more


Product
Brand
Articles
Tools















