Maxim Integrated MAX17502ETEVKIT#
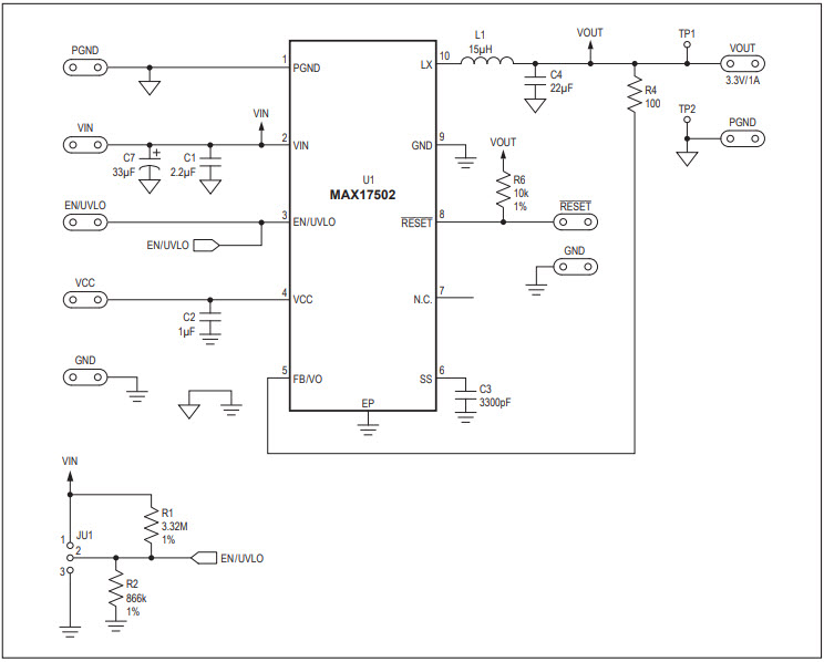
The MAX17502ETEVKIT# is an evaluation kit for the MAX17502E 60V, 1A, ultra-small, high-efficiency, synchronous step-down DC-DC converter. This kit is designed for automotive and transportation applications and is ideal for evaluating the performance of the MAX17502E in a variety of conditions. The kit includes a MAX17502E evaluation board, a USB-to-I2C adapter, and a USB cable. The evaluation board features a wide input voltage range of 4.5V to 60V, adjustable output voltage from 0.6V to 5.5V, and a maximum output current of 1A. The board also includes a power-good indicator, an enable pin, and a soft-start pin. The USB-to-I2C adapter allows for easy programming and monitoring of the MAX17502E. The kit also includes a comprehensive user guide and a selection of design files.


Product
Brand
Articles
Tools








