Maxim Integrated MAX20743EVKIT#EVAL BOARD FOR MAX20743
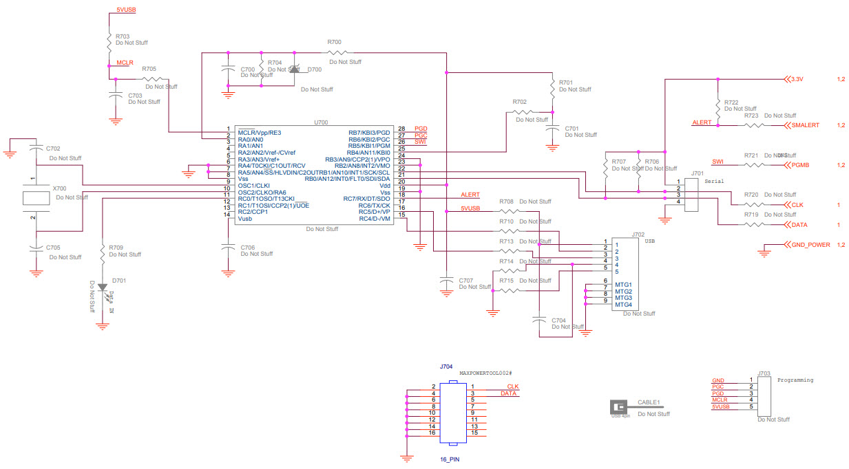
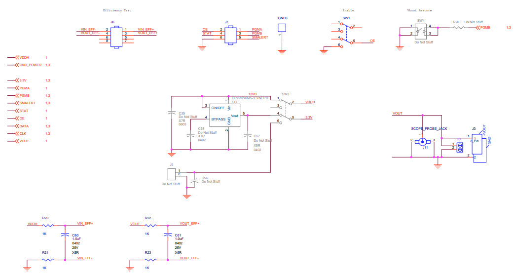
The MAX20743EVKIT Evaluation Kit from Maxim Integrated is a comprehensive evaluation platform for the MAX20743 Integrated Step-Down Switching Regulator with PMBus Communications and Telecom Hot-Swap Protection. This kit includes a MAX20743EVKIT board, a MAX20743EVKIT-PMBUS board, and a MAX20743EVKIT-HOTSWAP board. The MAX20743EVKIT board provides a complete evaluation platform for the MAX20743, including a power supply, a DC/DC converter, and a PMBus interface. The MAX20743EVKIT-PMBUS board provides a PMBus interface for the MAX20743, allowing for easy configuration and monitoring of the device. The MAX20743EVKIT-HOTSWAP board provides a telecom hot-swap protection circuit for the MAX20743, allowing for safe and reliable operation in telecom applications. This kit is ideal for evaluating the performance of the MAX20743 in a variety of applications.
- TypeParameter
- Factory Lead Time6 Weeks
- Published2016
- Part StatusActive
- Moisture Sensitivity Level (MSL)1 (Unlimited)
- Voltage - Output0.6V~5.5V
- Utilized IC / PartMAX20743
- Supplied ContentsBoard(s)
- Board TypeFully Populated
- Main PurposeDC/DC, Step Down
- Outputs and Type1, Non-Isolated
- Regulator TopologyBuck
- RoHS StatusROHS3 Compliant


Product
Brand
Articles
Tools










