Maxim Integrated MAX20734EVKIT#EVAL BOARD BUCK REG MAX20734
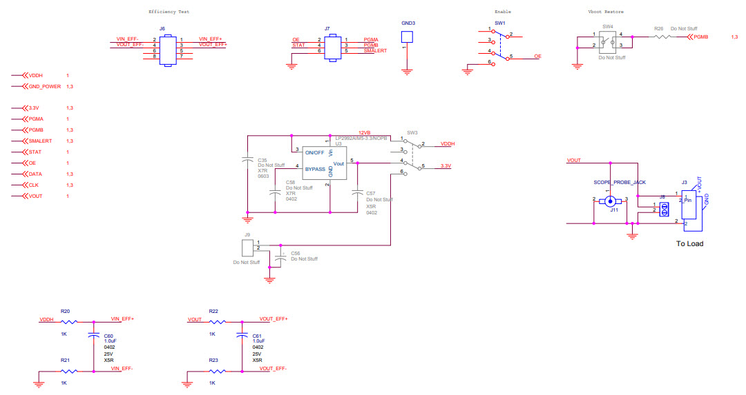
The MAX20734EVKIT-EVKIT# is an evaluation kit for the MAX20734 Integrated Step-Down Switching Regulator with PMBus Communications and Telecom Hot-Swap Protection. This kit provides a complete platform for evaluating the MAX20734, a high-efficiency, low-noise, and high-current step-down switching regulator with PMBus communications and telecom hot-swap protection. The kit includes a MAX20734EVKIT# board, a MAX20734EVKIT# daughter board, and a MAX20734EVKIT# power supply. The MAX20734EVKIT# board features a MAX20734 integrated circuit, a MAX20734EVKIT# daughter board, and a MAX20734EVKIT# power supply. The MAX20734EVKIT# daughter board provides a convenient way to evaluate the MAX20734's PMBus communications and telecom hot-swap protection features. The MAX20734EVKIT# power supply provides a regulated 5V output for powering the MAX20734EVKIT# board. The MAX20734EVKIT# evaluation kit is an ideal platform for evaluating the MAX20734's features and performance.
- TypeParameter
- Factory Lead Time6 Weeks
- Published2017
- Part StatusActive
- Moisture Sensitivity Level (MSL)1 (Unlimited)
- Voltage - Output1V
- Frequency - Switching400kHz
- Utilized IC / PartMAX20734
- Supplied ContentsBoard(s)
- Board TypeFully Populated
- Main PurposeDC/DC, Step Down
- Outputs and Type1, Non-Isolated
- Regulator TopologyBuck
- RoHS StatusROHS3 Compliant


Product
Brand
Articles
Tools

















