Maxim Integrated MAX4989EVKIT+EVALUATION KIT FOR MAX4989
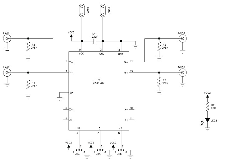
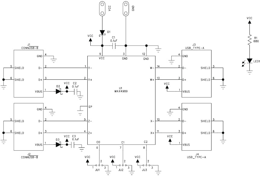
The MAX4989EVKIT+ Evaluation Board for MAX4989 USB Switch for Notebook, Consumer Electronics, and Industrial Applications is a comprehensive evaluation platform for the MAX4989 USB switch. It is designed to provide a complete evaluation of the MAX4989's features and performance. The board includes a USB Type-A connector, a USB Type-C connector, and a USB Type-B connector, allowing for easy connection to a variety of USB devices. The board also includes a MAX4989 evaluation board, a MAX4989 evaluation board controller, and a MAX4989 evaluation board software package. The evaluation board controller allows for easy configuration of the MAX4989's features and performance. The evaluation board software package provides a graphical user interface for easy evaluation of the MAX4989's features and performance. The MAX4989EVKIT+ Evaluation Board is an ideal platform for evaluating the MAX4989 USB switch for notebook, consumer electronics, and industrial applications.
- TypeParameter
- Factory Lead Time6 Weeks
- PackagingBulk
- Published2009
- Part StatusActive
- Moisture Sensitivity Level (MSL)1 (Unlimited)
- TypeInterface
- FunctionCrosspoint Switch/Multiplexer
- Operating Supply Voltage5.5V
- InterfaceUSB
- Utilized IC / PartMAX4989
- Supplied ContentsBoard(s)
- Evaluation KitYes
- Primary AttributesBidirectional 2-of-4 USB 2.0 Crosspoint Switch
- EmbeddedNo
- Secondary Attributes2.7V ~ 5.5V Supply
- RoHS StatusROHS3 Compliant


Product
Brand
Articles
Tools






