Maxim Integrated MAX77641EVKIT#EVAL PMIC LDO MAX77641
Description
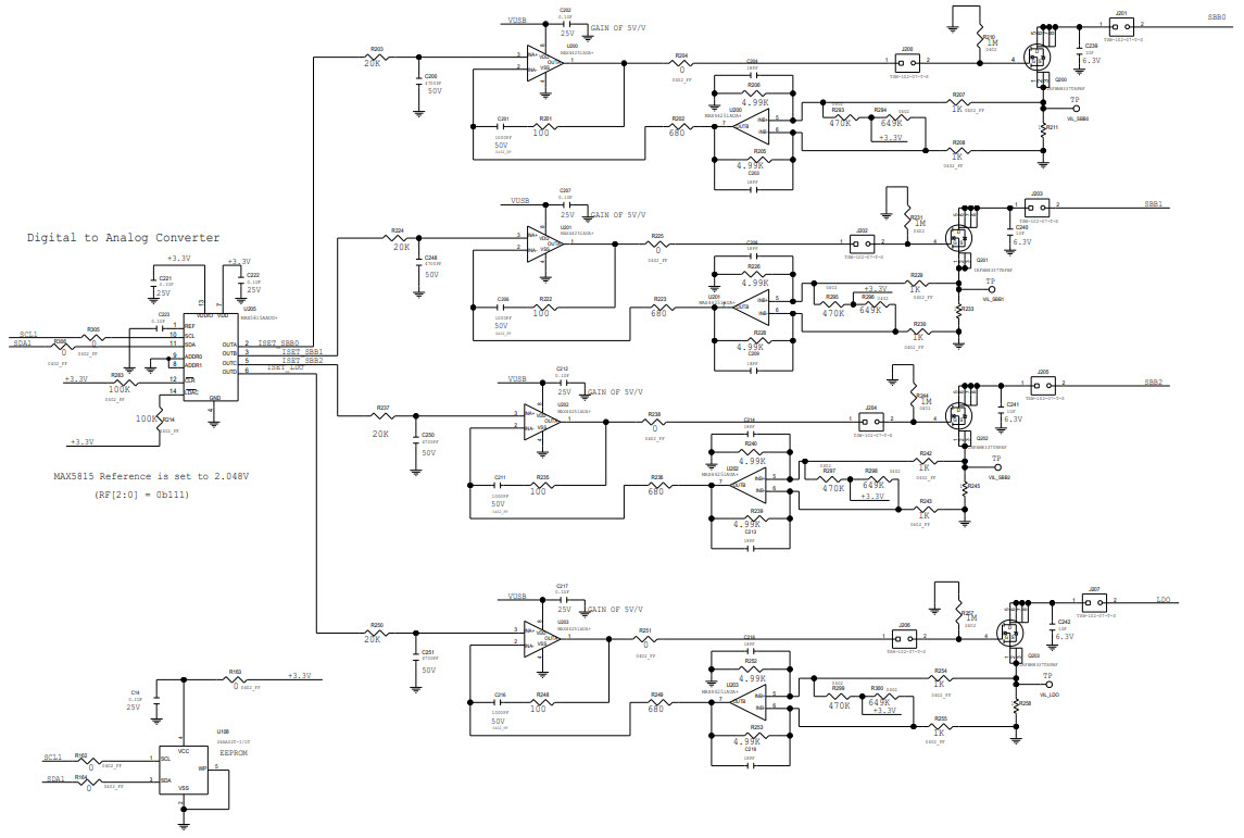
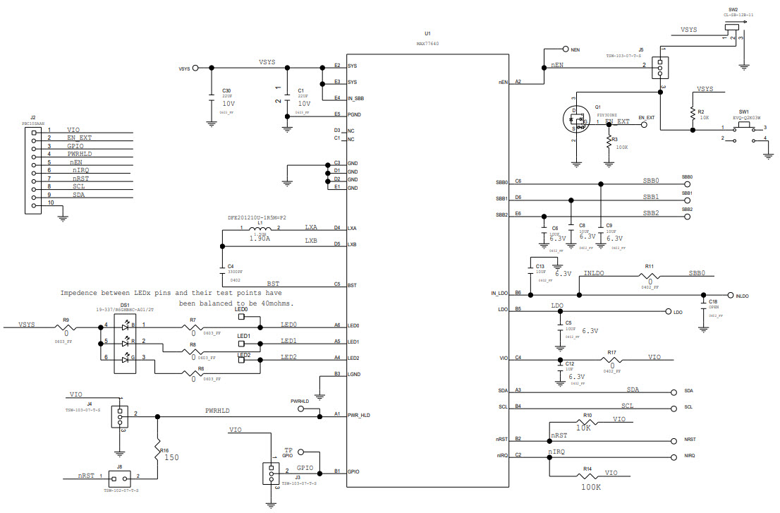
The MAX77641EVKIT-EVKIT# is an evaluation kit for the MAX77641 Ultra-Low Power PMIC with 3-Output SIMO, 150mA LDO and Power Sequencer, Video and Imaging Power Solution. This kit provides a complete platform for evaluating the MAX77641 PMIC, which is designed to provide power management solutions for video and imaging applications. The kit includes a MAX77641 PMIC, a MAX77641EVKIT-EVKIT# board, and a USB cable for connecting the board to a PC. The board features a 3-output SIMO, 150mA LDO, and power sequencer, as well as a variety of test points and connectors for evaluating the MAX77641 PMIC. The kit also includes a comprehensive user guide and software for configuring the MAX77641 PMIC.
Specifications
Maxim Integrated technical specifications, attributes, parameters and parts with similar specifications to Maxim Integrated .
- TypeParameter
- Factory Lead Time6 Weeks
- Part StatusActive
- Moisture Sensitivity Level (MSL)1 (Unlimited)
- Utilized IC / PartMAX77641
- Supplied ContentsBoard(s)
- Board TypeFully Populated
- Main PurposeDC/DC, Step Up or Down with LDO
- Outputs and Type3, Non-Isolated
- Regulator TopologyBuck-Boost
- RoHS StatusROHS3 Compliant
0 Similar Products Remaining
Technical Documents
Associated Products
| Part Number | Manufacturer | Description | Stock | RFQ |
|---|---|---|---|---|
| Kyocera International Inc. Electronic Components | Crystals AEC-Q200 16000kHz 8pF 3.2x2.5mm | 0 | RFQ | |
| Microchip Technology | MICROCHIP - 24AA02T-I/OT - EEPROM, 2 Kbit, 256 x 8bit, Serial I2C (2-Wire), 400 kHz, SOT-23, 5 Pins | 6000 | RFQ | |
| FTDI, Future Technology Devices International Ltd | IC USB FS SERIAL UART 32QFN | 5000 | RFQ |


Product
Brand
Articles
Tools

























