Maxim Integrated MAX77734EVKIT#EVAL MAX77734 PMIC LI+
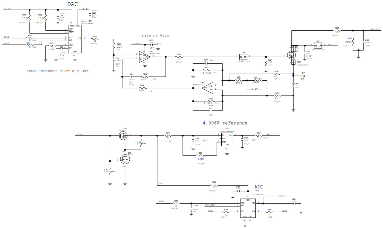
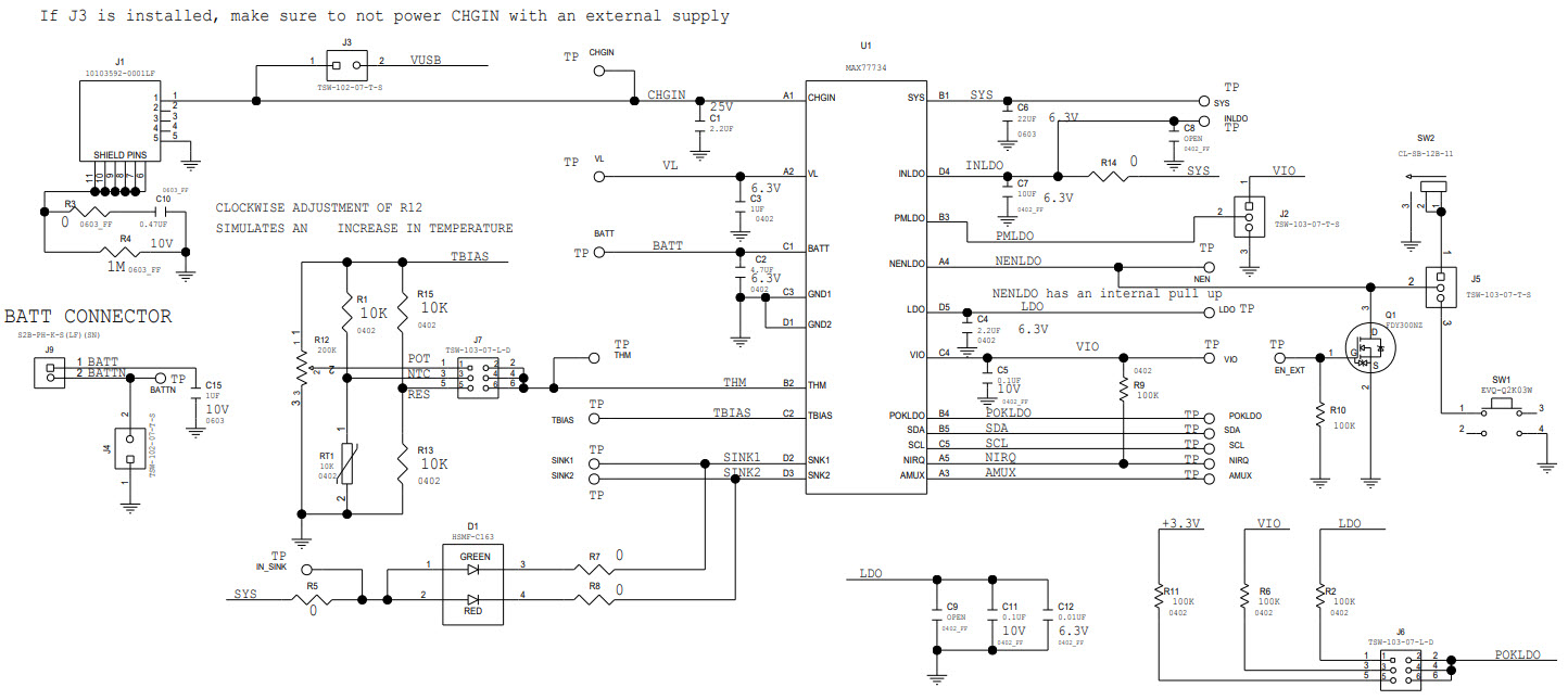
The MAX77734EVKIT-EVKIT# is an evaluation kit for the MAX77734 Ultra-Low Power Tiny PMIC with Power Path Charger for Small Li+ and 150mA LDO, Video and Imaging Applications. This kit provides a complete platform for evaluating the MAX77734 PMIC, which is designed to provide ultra-low power consumption and high efficiency for small Li+ and 150mA LDO applications. The kit includes a MAX77734 PMIC, a USB-based power supply, and a set of evaluation boards and cables. The evaluation boards provide access to all of the PMIC's features, including its power path charger, LDO, and video and imaging capabilities. The kit also includes a comprehensive set of documentation, including a user guide, application notes, and design files. With the MAX77734EVKIT-EVKIT#, engineers can quickly and easily evaluate the MAX77734 PMIC and its features.
- TypeParameter
- Factory Lead Time6 Weeks
- Published2017
- Part StatusActive
- Moisture Sensitivity Level (MSL)1 (Unlimited)
- TypePower Management
- FunctionBattery Charger
- Utilized IC / PartMAX77734
- Supplied ContentsBoard(s)
- Secondary AttributesGraphical User Interface
- RoHS StatusROHS3 Compliant
| Part Number | Manufacturer | Description | Stock | RFQ |
|---|---|---|---|---|
| Kyocera International Inc. Electronic Components | Crystals AEC-Q200 16000kHz 8pF 3.2x2.5mm | 0 | RFQ | |
| Microchip Technology | MICROCHIP - 24AA02T-I/OT - EEPROM, 2 Kbit, 256 x 8bit, Serial I2C (2-Wire), 400 kHz, SOT-23, 5 Pins | 6000 | RFQ | |
| FTDI, Future Technology Devices International Ltd | IC USB FS SERIAL UART 32QFN | 5000 | RFQ |


Product
Brand
Articles
Tools

























