Maxim Integrated MAX96705COAXEVKIT#EVAL BOARD FOR MAX96705
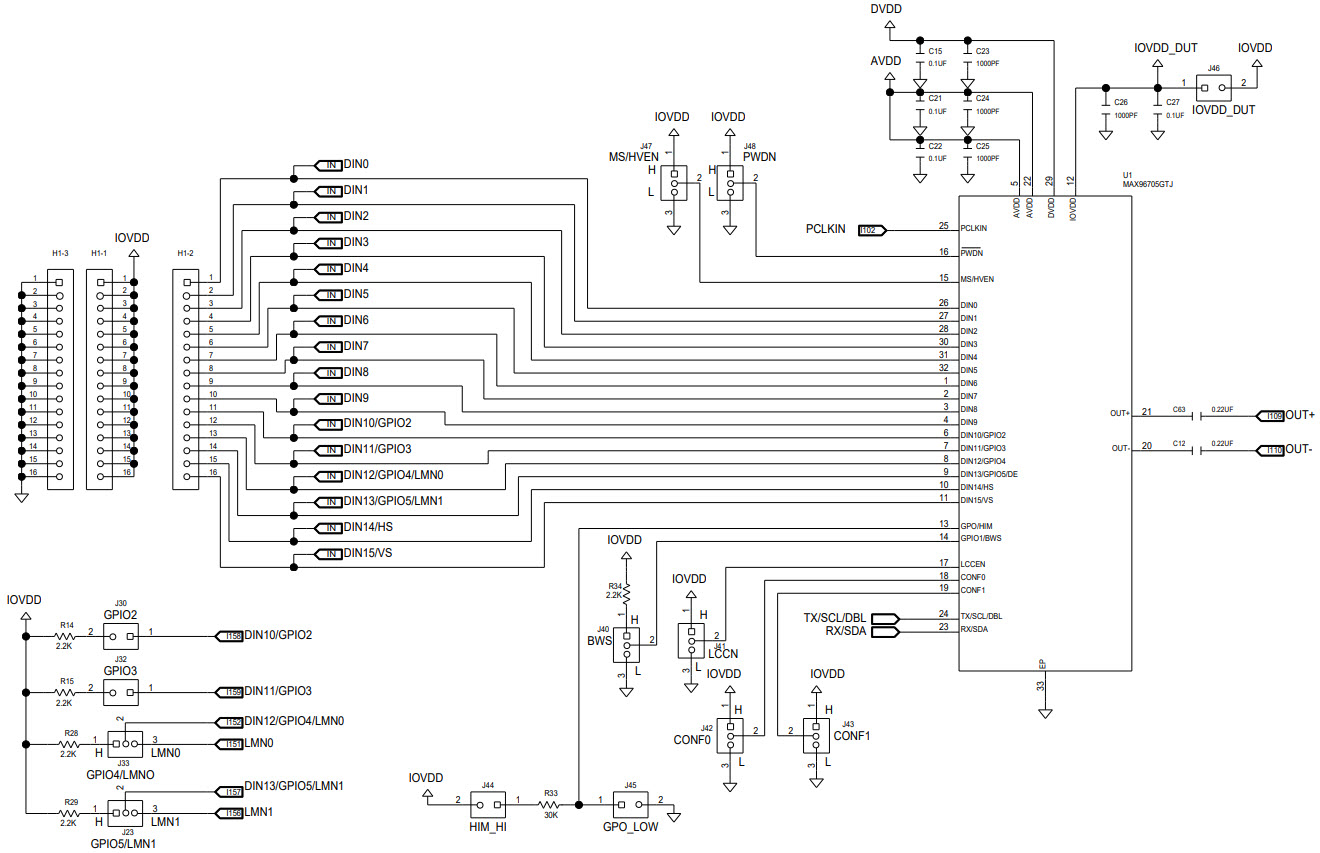
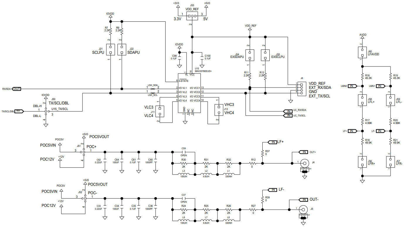
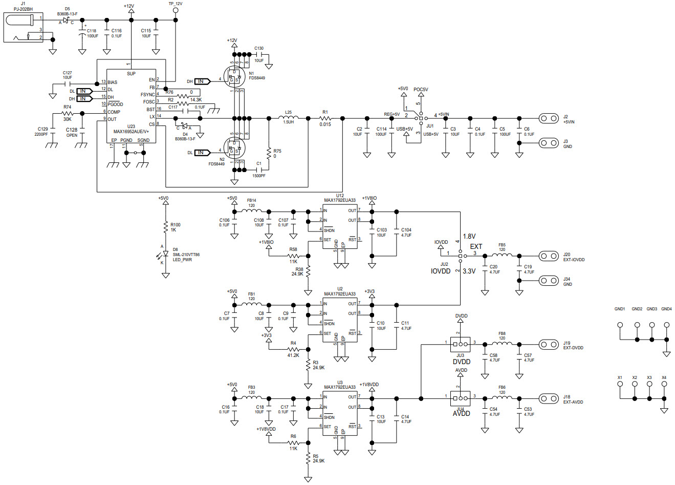
The MAX96705COAXEVKIT-COAXEVKIT# is an evaluation kit for the MAX96705 16-bit GMSL serializer with high-immunity/bandwidth mode, coax/STP cable drive, and automotive and transportation applications. This kit includes a MAX96705 evaluation board, a MAX96705 daughter board, a coaxial cable, and a shielded twisted pair (STP) cable. The MAX96705 evaluation board is designed to evaluate the MAX96705 serializer, which is a high-speed, low-power, 16-bit GMSL serializer with high-immunity/bandwidth mode. The MAX96705 daughter board is designed to evaluate the MAX96705 serializer with coaxial and STP cable drive. The coaxial cable and STP cable are included to evaluate the MAX96705 serializer with coaxial and STP cable drive. This evaluation kit is ideal for automotive and transportation applications.
- TypeParameter
- Factory Lead Time6 Weeks
- Published2015
- Part StatusActive
- Moisture Sensitivity Level (MSL)1 (Unlimited)
- TypeInterface
- Base Part NumberMAX96705
- FunctionSerializer
- Utilized IC / PartMAX96705
- Supplied ContentsBoard(s), Cable(s)
- Evaluation KitYes
- Primary AttributesUSB Powered
- Secondary AttributesGraphical User Interface
- REACH SVHCUnknown
- RoHS StatusNon-RoHS Compliant


Product
Brand
Articles
Tools
















