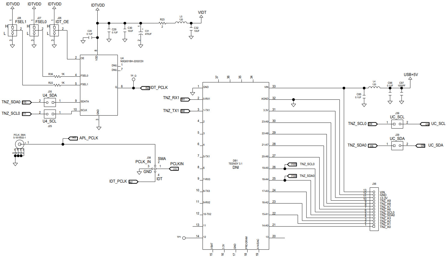
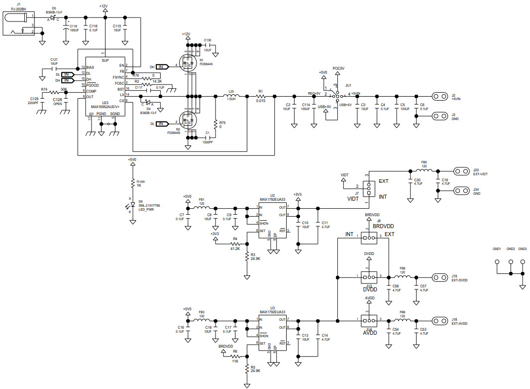
Maxim Integrated MAX96707COAXEVKIT#GMSL SERIALIZER WITH HBM AND HIM
The Maxim Integrated MAX96707COAXEVKIT-COAXEVKIT# is an evaluation kit for the MAX96707 14-Bit GMSL Serializer with High Immunity/Bandwidth Mode and Coax/STP Cable Drive, Automotive and Transportation. This kit provides a complete platform for evaluating the performance of the MAX96707 serializer in automotive and transportation applications. It includes a MAX96707 evaluation board, a coaxial cable, and a shielded twisted pair (STP) cable. The evaluation board features a wide range of connectors and test points for easy evaluation of the serializer's performance. The kit also includes a comprehensive set of documentation, including a user guide, application notes, and reference designs. The MAX96707COAXEVKIT-COAXEVKIT# is an ideal solution for automotive and transportation applications that require high immunity and bandwidth.
- TypeParameter
- Factory Lead Time6 Weeks
- Published2016
- Part StatusActive
- Moisture Sensitivity Level (MSL)1 (Unlimited)
- TypeInterface
- FunctionSerializer
- Utilized IC / PartMAX96707
- Supplied ContentsBoard(s), Cable(s)
- Evaluation KitYes
- Primary AttributesUSB Powered
- Secondary AttributesGraphical User Interface
- REACH SVHCNo SVHC
- RoHS StatusROHS3 Compliant


Product
Brand
Articles
Tools














