Maxim Integrated MAX96706COAXEVKIT#EVAL KIT FOR MAX96706
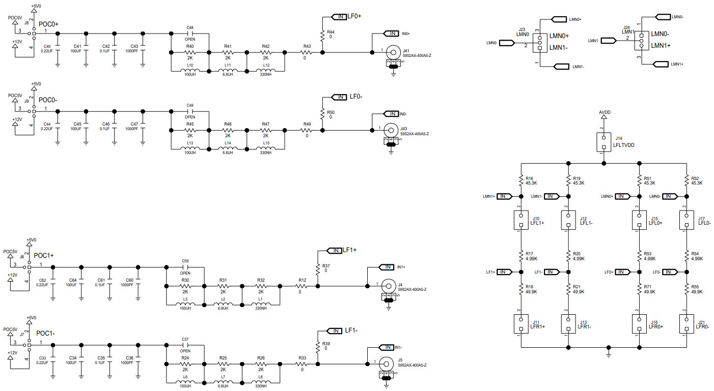
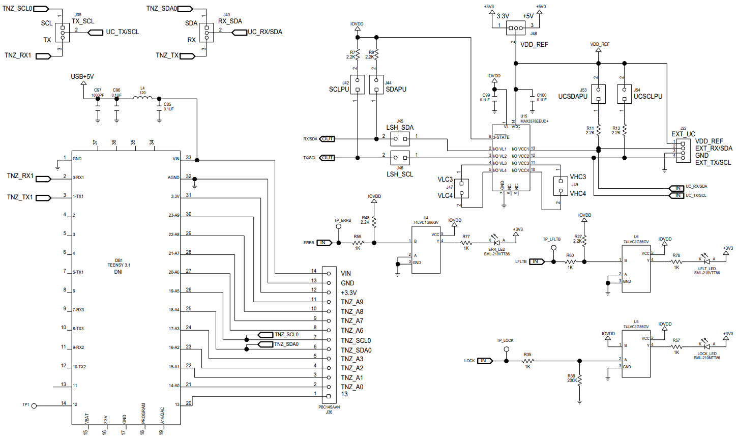
The MAX96706COAXEVKIT-COAXEVKIT# is an evaluation kit for the MAX96706 14-bit GMSL deserializer with coax or STP cable input. This kit is designed for automotive and transportation applications. It includes the MAX96706 deserializer, a coax or STP cable, and a USB-to-I2C adapter. The MAX96706 deserializer is a high-speed, low-power, automotive-grade device that supports up to four lanes of GMSL serial data. It features a wide input voltage range of 3.3V to 5.5V, and supports data rates up to 2.5 Gbps. The kit also includes a USB-to-I2C adapter, which allows for easy connection to a PC for configuration and control. The MAX96706COAXEVKIT-COAXEVKIT# is an ideal solution for automotive and transportation applications that require high-speed, low-power, and reliable data transmission.
- TypeParameter
- Factory Lead Time6 Weeks
- Published2016
- Part StatusActive
- Moisture Sensitivity Level (MSL)1 (Unlimited)
- TypeInterface
- Base Part NumberMAX96706
- FunctionDeserializer
- Utilized IC / PartMAX96706
- Supplied ContentsBoard(s), Cable(s)
- Evaluation KitYes
- Secondary AttributesGraphical User Interface
- REACH SVHCNo SVHC
- RoHS StatusROHS3 Compliant


Product
Brand
Articles
Tools
















