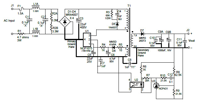
ON Semiconductor NCP1075SOTGEVBPower Management IC Development Tools 15 W SMPS Eval Brd
The ON Semiconductor NCP1075SOTGEVB-SOTGEVB is a 15 W SMPS Evaluation Board designed for instrumentation and measurement applications. It is a complete evaluation platform for the NCP1075, a high-efficiency, low-cost, synchronous buck converter. The board features a wide input voltage range of 4.5 V to 28 V, adjustable output voltage from 0.8 V to 5.5 V, and a maximum output current of 3 A. It also includes a wide range of protection features, such as over-voltage, over-current, and short-circuit protection. The board is designed to be used with the NCP1075 evaluation module, which provides a graphical user interface for easy configuration and monitoring of the converter. The NCP1075SOTGEVB-SOTGEVB is an ideal solution for instrumentation and measurement applications.
- TypeParameter
- Factory Lead Time52 Weeks
- PackagingBulk
- Published2012
- Part StatusActive
- Moisture Sensitivity Level (MSL)1 (Unlimited)
- Voltage - Output12V
- Frequency - Switching100kHz
- Utilized IC / PartNCP1075
- Supplied ContentsBoard(s)
- Evaluation KitYes
- Board TypeFully Populated
- Power - Output10W
- Main PurposeAC/DC, Primary Side
- Outputs and Type1, Isolated
- Regulator TopologyFlyback
- RoHS StatusROHS3 Compliant
| Part Number | Manufacturer | Description | Stock | RFQ |
|---|---|---|---|---|
| ON Semiconductor | V-Ref Adjustable 2.5V to 36V 100mA 3-Pin SOT-23 T/R | 110 | BUY | |
| ON Semiconductor | ON SEMICONDUCTOR NCP1075STBT3G AC/DC, 700V, 0.45A, 100KHZ, 4SOT223 | 20097 | RFQ | |
| ON Semiconductor | Voltage References ANA 2.5V PROG SHUNT REF | 0 | RFQ |


Product
Brand
Articles
Tools





