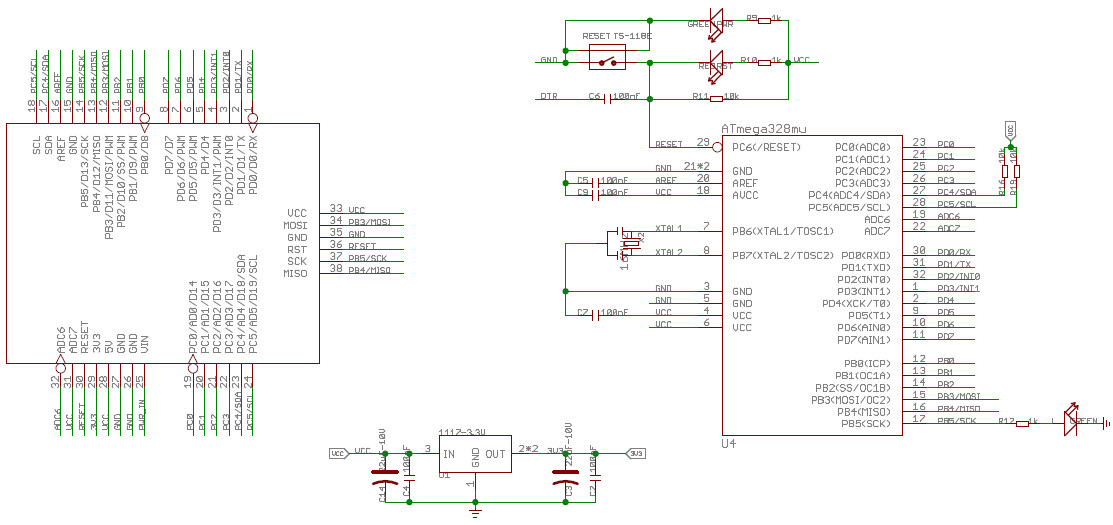
Seeed Technology Co., Ltd 102010168SEEEDUINO LOTUS V1.1 - ATMEGA328
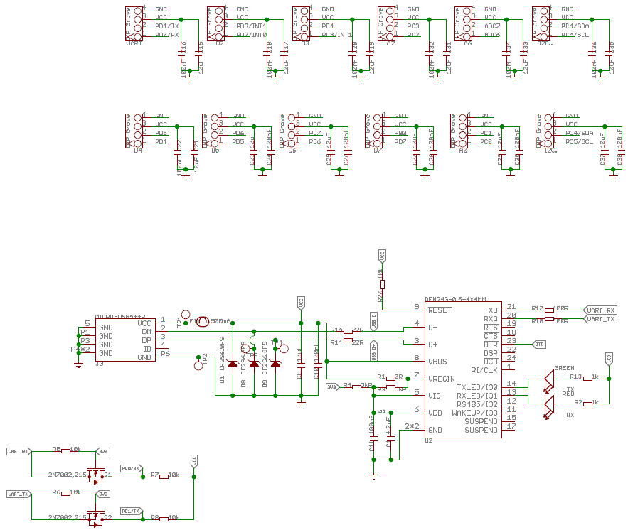
Seeed Technology Co.,Ltd 102010168-102010168 is a leading provider of electronic components and development boards. The Seeeduino Lotus V1.1 - ATMega328 Development Board with Grove Interface, Instrumentation and Measurement is a powerful and versatile development board that allows users to quickly and easily create projects with a wide range of applications. It features an ATMega328 microcontroller, a Grove interface, and a variety of instrumentation and measurement tools. The board is designed to be user-friendly and is compatible with a variety of programming languages. It is ideal for makers, hobbyists, and professionals alike. With its robust features and wide range of applications, the Seeeduino Lotus V1.1 - ATMega328 Development Board with Grove Interface, Instrumentation and Measurement is an excellent choice for anyone looking to create projects with ease.
- TypeParameter
- Factory Lead Time14 Weeks
- Mounting TypeFixed
- SeriesAVR®
- Part StatusActive
- Moisture Sensitivity Level (MSL)1 (Unlimited)
- TypeMCU 8-Bit
- Core ProcessorAVR
- Utilized IC / PartATmega328
- ContentsBoard(s)
- Board TypeEvaluation Platform
- PlatformSeeeduino Lotus V1.1
- RoHS StatusNon-RoHS Compliant
| Part Number | Manufacturer | Description | Stock | RFQ |
|---|---|---|---|---|
| Silicon Labs | SILICON LABS - CP2102N-A02-GQFN24 - Interface Bridges, USB to UART, 3 V, 3.6 V, QFN, 24 Pins, -40 °C | 3562 | RFQ | |
| Silicon Labs | IC Usb to Uart Bridge QFN28 | 0 | RFQ | |
| Silicon Labs | Full Speed USB to UART Bridge USB 2.0 3.3V Tube Automotive 28-Pin QFN EP | 0 | BUY | |
| Silicon Labs | IC Usb to Uart Bridge QFN24 | 6110 | BUY | |
| Silicon Labs | IC Usb to Uart Bridge QFN20 | 40000 | RFQ | |
| Silicon Labs | Full Speed USB to UART Bridge USB 2.0 3.3V Tube Automotive 20-Pin QFN EP | 3 | BUY |


Product
Brand
Articles
Tools



















