Silicon Labs SI5340-EVBSi5340 Clock Generator Evaluation Board
Description
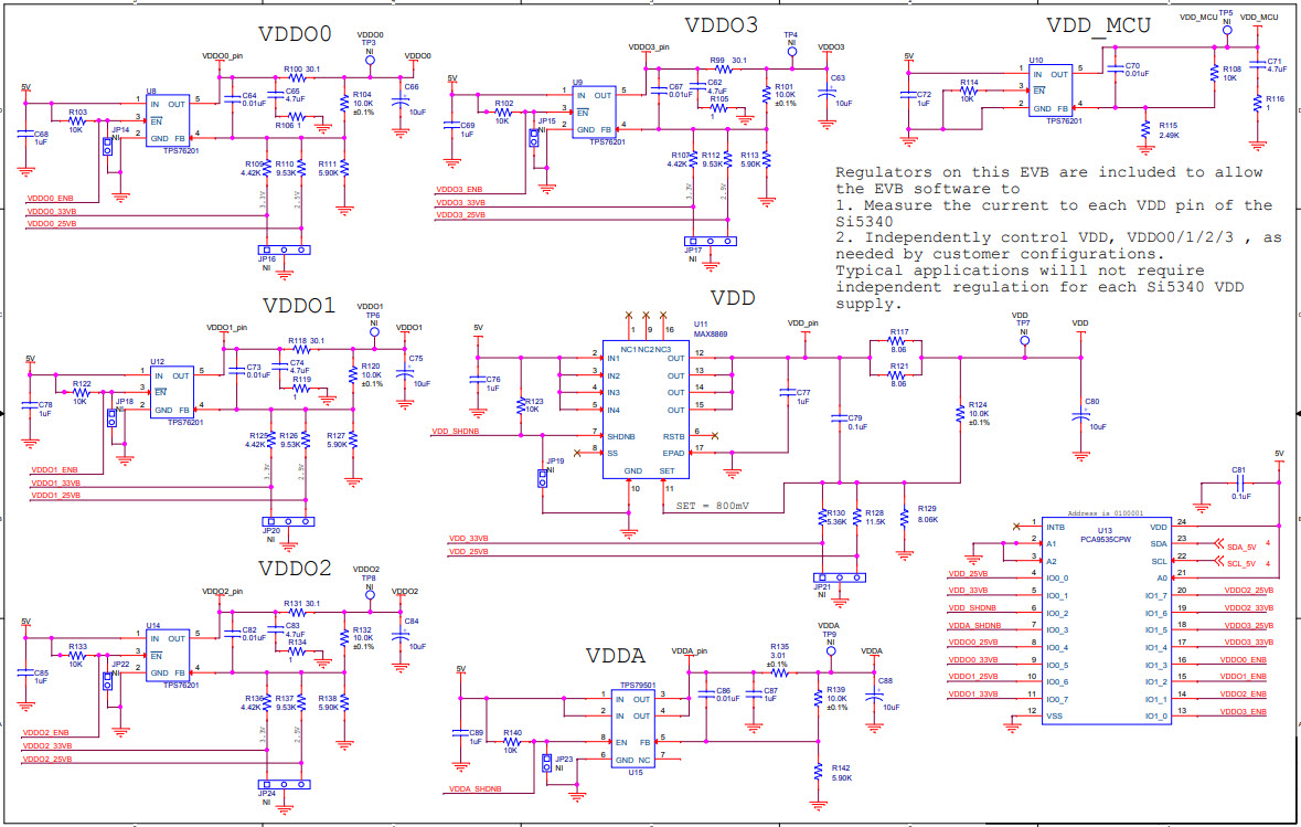
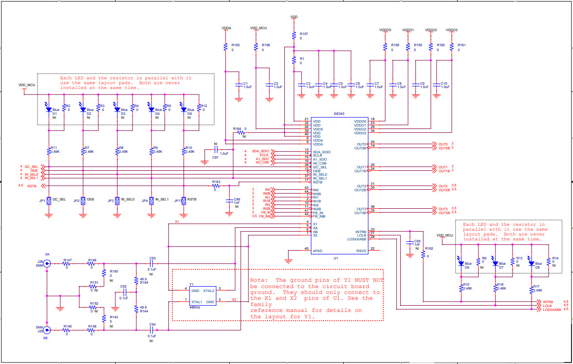
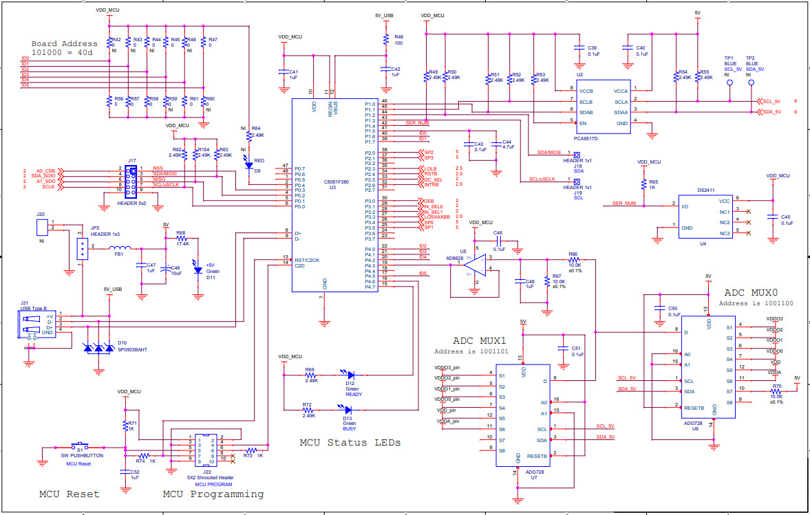
The Silicon Labs SI5340-EVB is an evaluation board based on the Si5340 low jitter any-frequency clock generator. It is designed to provide a platform for testing and evaluating the performance of the Si5340 device. The board features a wide range of input and output frequencies, allowing for a variety of applications. It also includes a variety of instrumentation and measurement tools, such as a frequency counter, a logic analyzer, and a power supply. The board is ideal for use in a variety of applications, including communications, instrumentation, and test and measurement.
Specifications
Silicon Labs technical specifications, attributes, parameters and parts with similar specifications to Silicon Labs .
- TypeParameter
- Factory Lead Time3 Weeks
- Published1997
- Part StatusActive
- Moisture Sensitivity Level (MSL)1 (Unlimited)
- TypeTiming
- FunctionClock Generator
- Utilized IC / PartSi5340
- Supplied ContentsBoard(s)
- Evaluation KitYes
- RoHS StatusNon-RoHS Compliant
0 Similar Products Remaining
Technical Documents
Associated Products
| Part Number | Manufacturer | Description | Stock | RFQ |
|---|---|---|---|---|
| Analog Devices Inc. | IC OPAMP ZERO-DRIFT TSOT23-5 | 6000 | RFQ | |
| Analog Devices Inc. | ANALOG DEVICES - ADG728BRUZ - Analogue Switch, 1 Channels, SPST, 4.5 ohm, 2.7V to 5.5V, TSSOP, 16 Pins | 1000 | RFQ | |
| Silicon Labs | IC MCU 8BIT 64KB FLASH 48TQFP | 0 | RFQ | |
| Texas Instruments | IC REG LIN POS ADJ 100MA SOT23-5 | 0 | RFQ | |
| Texas Instruments | LDO Regulator Pos 0.7V to 5.5V 0.1A 5-Pin SOT-23 T/R | 250 | BUY | |
| Analog Devices Inc. | IC OPAMP ZERO-DRIFT TSOT23-5 | 10868 | RFQ | |
| Texas Instruments | IC REG LIN POS ADJ 100MA SOT23-5 | 42222 | BUY |


Product
Brand
Articles
Tools

















