Silicon Labs SI5341-D-EVBSI5341 EVALUATION BOARD FOR CLOC
Description
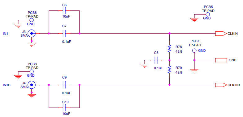
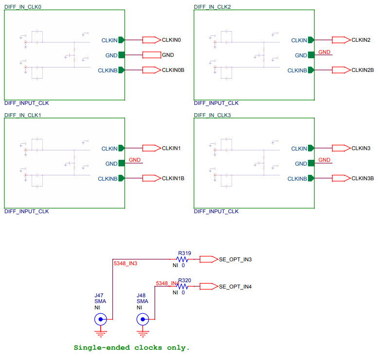
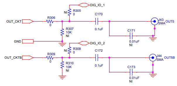
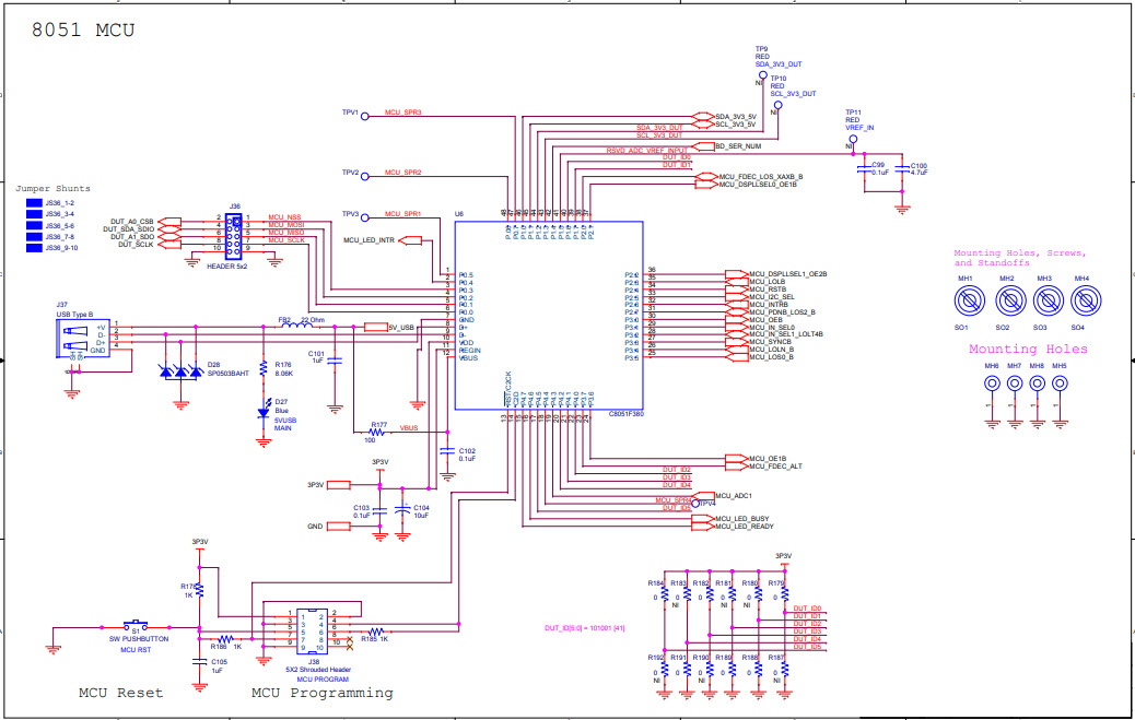
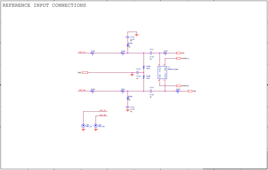
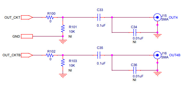
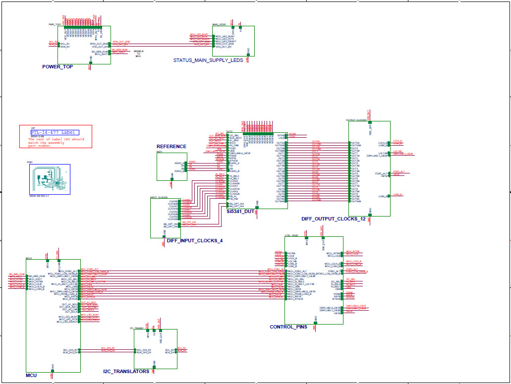
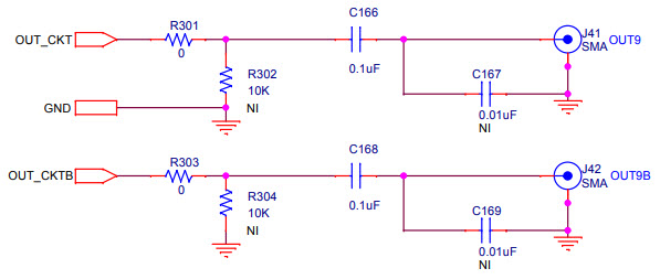
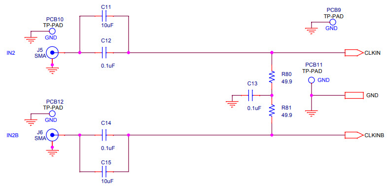
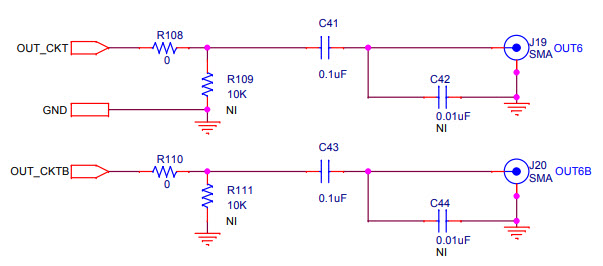
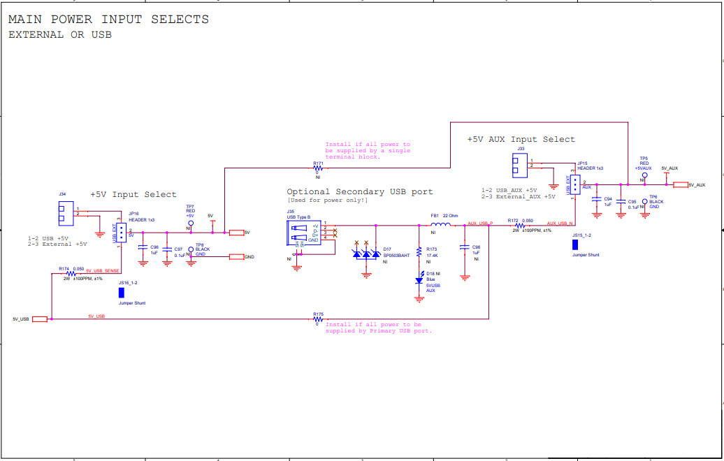
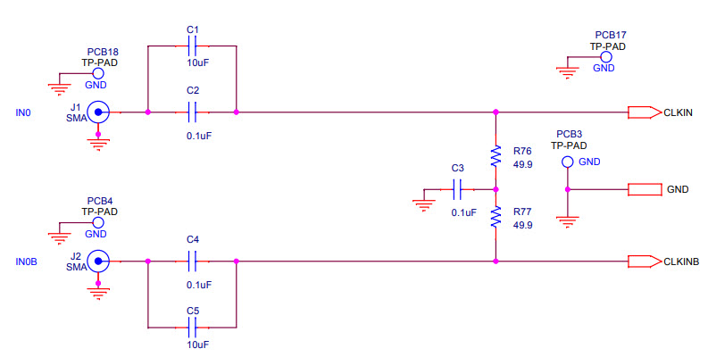
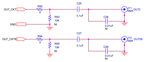
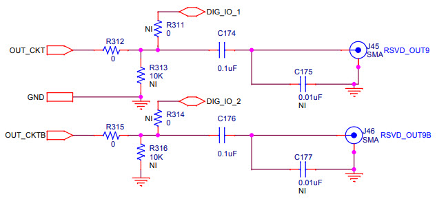
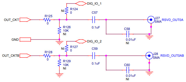
The Silicon Labs SI5341-D-EVB is an evaluation board based on the Si5341 Any-Frequency, Any-Output, Jitter-Attenuating Clock Multiplier. This board is designed to provide a platform for evaluating the features and performance of the Si5341 device. It is capable of generating any frequency from 1 Hz to 200 MHz with any output format, including LVCMOS, LVDS, HCSL, and CML. The board also features a low-jitter clock multiplier, allowing for precise timing and synchronization. The board includes a USB interface for easy connection to a PC, and a graphical user interface for configuration and monitoring. The SI5341-D-EVB is ideal for instrumentation and measurement applications, providing a reliable and accurate clock source.
Specifications
Silicon Labs technical specifications, attributes, parameters and parts with similar specifications to Silicon Labs .
- TypeParameter
- Factory Lead Time3 Weeks
- Part StatusActive
- Moisture Sensitivity Level (MSL)1 (Unlimited)
- TypeTiming
- FunctionClock Generator
- Utilized IC / PartSi5341
- Supplied ContentsBoard(s)
- Evaluation KitYes
- RoHS StatusNon-RoHS Compliant
0 Similar Products Remaining
Technical Documents
Associated Products
| Part Number | Manufacturer | Description | Stock | RFQ |
|---|---|---|---|---|
| Analog Devices Inc. | IC OPAMP ZERO-DRIFT TSOT23-5 | 6000 | RFQ | |
| Analog Devices Inc. | ANALOG DEVICES - ADG728BRUZ - Analogue Switch, 1 Channels, SPST, 4.5 ohm, 2.7V to 5.5V, TSSOP, 16 Pins | 1000 | RFQ | |
| Silicon Labs | IC MCU 8BIT 64KB FLASH 48TQFP | 0 | RFQ | |
| Texas Instruments | IC REG LIN POS ADJ 100MA SOT23-5 | 0 | RFQ | |
| Texas Instruments | LDO Regulator Pos 0.7V to 5.5V 0.1A 5-Pin SOT-23 T/R | 250 | BUY | |
| ON Semiconductor | Buffer/Driver 1-CH Inverting Open Drain CMOS 5-Pin TSOP T/R | 1 | RFQ | |
| Texas Instruments | IC REG LIN POS ADJ 100MA SOT23-5 | 42222 | BUY | |
| TXC Corporation | CRYSTAL 48.0000MHZ 8PF SMD | 43222 | RFQ |


Product
Brand
Articles
Tools


























































































