Silicon Labs SI5344-EVBSi5344 Jitter Attenuator/Clock Multiplier Evaluation Board
Description
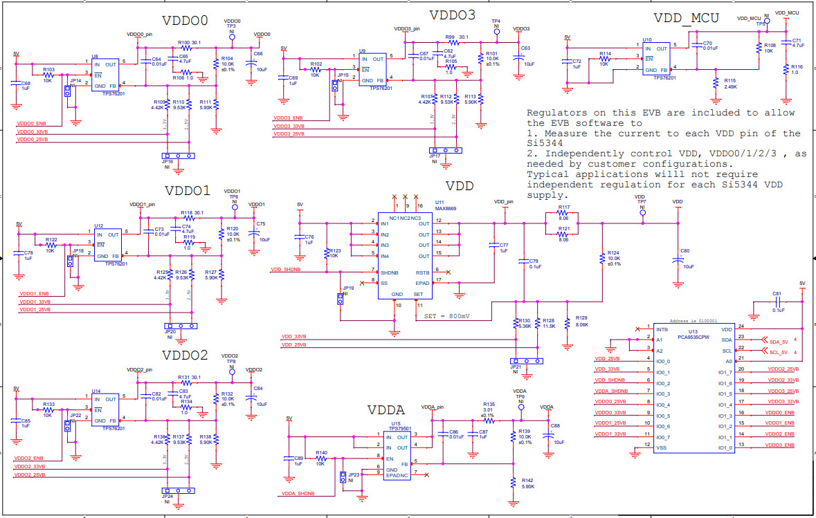
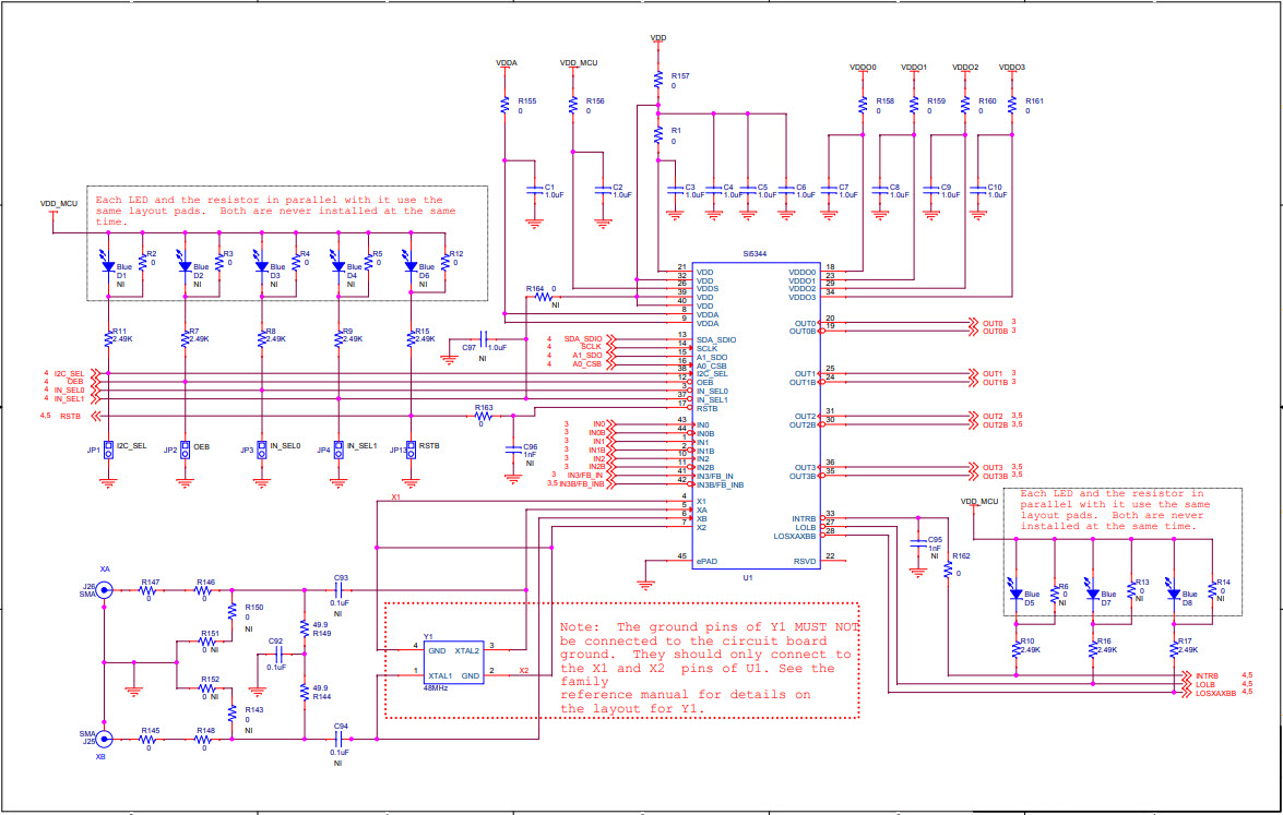
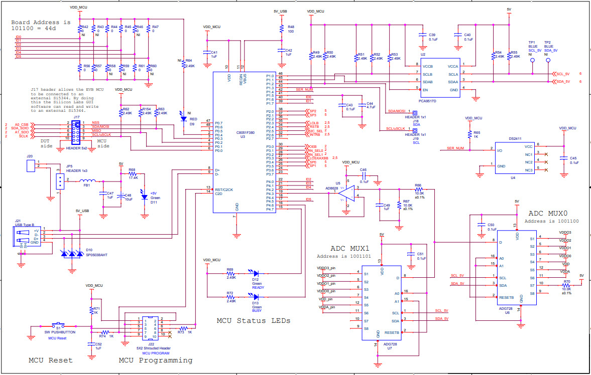
The Silicon Labs SI5344-EVB is an evaluation board based on the Si5344 Any-Frequency, Any-Output, Jitter Attenuating Clock Multiplier. This board is designed to provide instrumentation and measurement capabilities for the Si5344 device. It features a wide range of input frequencies, output frequencies, and jitter attenuation settings, allowing users to evaluate the performance of the Si5344 device in a variety of applications. The board also includes a USB interface for easy connection to a PC, allowing users to quickly configure the board and view the results of their experiments. The SI5344-EVB is an ideal tool for engineers and researchers looking to evaluate the performance of the Si5344 device.
Specifications
Silicon Labs technical specifications, attributes, parameters and parts with similar specifications to Silicon Labs .
- TypeParameter
- Factory Lead Time3 Weeks
- Published1997
- Part StatusActive
- Moisture Sensitivity Level (MSL)1 (Unlimited)
- TypeTiming
- FunctionClock Multiplier
- Utilized IC / PartSi5344
- Supplied ContentsBoard(s)
- Evaluation KitYes
- RoHS StatusNon-RoHS Compliant
0 Similar Products Remaining
Technical Documents
Associated Products
| Part Number | Manufacturer | Description | Stock | RFQ |
|---|---|---|---|---|
| Analog Devices Inc. | ANALOG DEVICES - ADG728BRUZ - Analogue Switch, 1 Channels, SPST, 4.5 ohm, 2.7V to 5.5V, TSSOP, 16 Pins | 1000 | RFQ | |
| Analog Devices Inc. | IC OPAMP ZERO-DRIFT TSOT23-5 | 6000 | RFQ | |
| Silicon Labs | IC MCU 8BIT 64KB FLASH 48TQFP | 0 | RFQ | |
| Texas Instruments | IC REG LIN POS ADJ 100MA SOT23-5 | 0 | RFQ | |
| Texas Instruments | LDO Regulator Pos 0.7V to 5.5V 0.1A 5-Pin SOT-23 T/R | 250 | BUY | |
| Analog Devices Inc. | IC OPAMP ZERO-DRIFT TSOT23-5 | 10868 | RFQ | |
| Texas Instruments | IC REG LIN POS ADJ 100MA SOT23-5 | 42222 | BUY |


Product
Brand
Articles
Tools

















