Silicon Labs SI5346-EVBSi5346 Jitter Attenuator Evaluation Board
Description
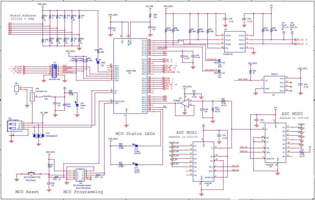
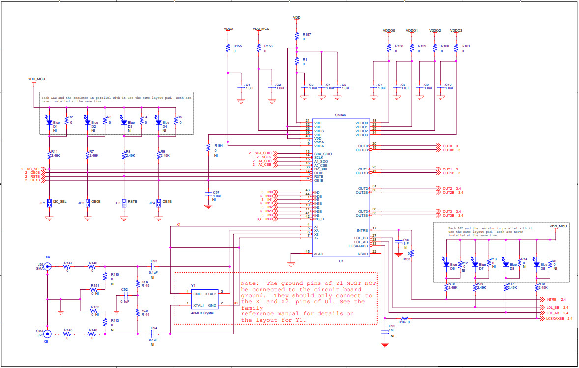
The Silicon Labs SI5346-EVB is an evaluation board based on the Si5346 Any-Frequency, Any-Output, Jitter-Attenuating Clock Multiplier, Instrumentation and Measurement IC. This board is designed to provide a platform for evaluating the features and performance of the Si5346 IC. It features a wide range of input and output frequencies, as well as a variety of output formats, including LVPECL, LVDS, HCSL, and CML. The board also includes a variety of test points and connectors for easy access to the IC's signals. The board is ideal for use in applications such as communications, instrumentation, and test and measurement.
Specifications
Silicon Labs technical specifications, attributes, parameters and parts with similar specifications to Silicon Labs .
- TypeParameter
- Factory Lead Time3 Weeks
- Part StatusActive
- Moisture Sensitivity Level (MSL)1 (Unlimited)
- TypeTiming
- FunctionClock Multiplier
- Utilized IC / PartSi5346
- Supplied ContentsBoard(s)
- Evaluation KitYes
- RoHS StatusNon-RoHS Compliant
0 Similar Products Remaining
Technical Documents
Associated Products
| Part Number | Manufacturer | Description | Stock | RFQ |
|---|---|---|---|---|
| Analog Devices Inc. | ANALOG DEVICES - ADG728BRUZ - Analogue Switch, 1 Channels, SPST, 4.5 ohm, 2.7V to 5.5V, TSSOP, 16 Pins | 1000 | RFQ | |
| Analog Devices Inc. | IC OPAMP ZERO-DRIFT TSOT23-5 | 6000 | RFQ | |
| Silicon Labs | IC MCU 8BIT 64KB FLASH 48TQFP | 0 | RFQ | |
| Texas Instruments | IC REG LIN POS ADJ 100MA SOT23-5 | 0 | RFQ | |
| Texas Instruments | LDO Regulator Pos 0.7V to 5.5V 0.1A 5-Pin SOT-23 T/R | 250 | BUY | |
| Analog Devices Inc. | IC OPAMP ZERO-DRIFT TSOT23-5 | 10868 | RFQ | |
| Texas Instruments | IC REG LIN POS ADJ 100MA SOT23-5 | 42222 | BUY | |
| TXC Corporation | CRYSTAL 48.0000MHZ 8PF SMD | 43222 | RFQ |


Product
Brand
Articles
Tools


















