TJA1043 High-speed Can Transceiver: Datasheet, Application Hints, Test Circuit
14 Terminations Receivers 1/1 Drivers/Receivers 1 Functions
The TJA1043 high-speed CAN transceiver provides an interface between a Controller Area Network (CAN) protocol controller and the physical two-wire CAN bus. This post will unlock more details about TJA1043. There is a huge range of Semiconductors, Capacitors, Resistors and ICs in stock. Welcome RFQ!
TJA1043 Pinout

TJA1043 Pinout
TJA1043 CAD Model
Symbol

TJA1043 Symbol
Footprint

TJA1043 Footprint
3D Model

TJA1043 3D Model
TJA1043 Description
The TJA1043 high-speed CAN transceiver provides an interface between a Controller Area Network (CAN) protocol controller and the physical two-wire CAN bus. The transceiver is designed for high-speed CAN applications in the automotive industry, providing differential transmit and receive capability to (a microcontroller with) a CAN protocol controller. The TJA1043 belongs to the third generation of high-speed CAN transceivers from NXP Semiconductors, offering significant improvements over first- and second-generation devices such as the TJA1041A. It offers improved ElectroMagnetic Compatibility (EMC) and ElectroStatic Discharge (ESD) performance, very low power consumption, and passive behaviour when the supply voltage is turned off.
TJA1043 Features
General
ISO 11898-2:2016 and SAE J2284-1 to SAE J2284-5 compliant
Loop delay symmetry timing enables reliable communication at data rates up to
5 Mbit/s in the CAN FD fast phase
Suitable for 12 V and 24 V systems
Low Electromagnetic Emission (EME) and high Electromagnetic Immunity (EMI)
VIO input allows for direct interfacing with 3 V and 5 V microcontrollers
SPLIT voltage output for stabilizing the recessive bus level
Listen-only mode for node diagnosis and failure containment
Available in SO14 and HVSON14 packages
Leadless HVSON14 package (3.0 mm, 5 mm) with improved Automated optical inspection (AOI) capability
AEC-Q100 qualified
Dark green product (halogen-free and Restriction of Hazardous Substances (RoHS)compliant)
Low-power management
Very low current Standby and Sleep modes, with local and remote wake-up
Capability to power down the entire node while supporting local, remote and host wake-up
Wake-up source recognition
Transceiver disengages from the bus (zero loads) when VBAT absent
Functional behaviour predictable under all supply conditions
Protection and diagnosis (detection and signalling)
High ESD handling capability on the bus pins
Bus pins and VBAT protected against transients in automotive environments
Transmit Data (TXD) dominant time-out function with a diagnosis
TXD-to-RDX short-circuit handler with a diagnosis
Thermal protection with a diagnosis
Undervoltage detection and recovery on pins VCC, VIO and VBAT
Bus line short-circuit diagnosis
Bus dominant clamping diagnosis
Cold start diagnosis (first battery connection)
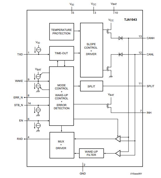
TJA1043 Block Diagram
The TJA1043 is a stand-alone high-speed CAN transceiver with a number of operating modes, fail-safe features and diagnostic features that offer enhanced system reliability and advanced power management. The transceiver combines the functionality of the TJA1041A with improved EMC and ESD capability and quiescent current performance. Improved slope control and high DC handling capability on the bus pins provide additional application flexibility.

TJA1043 Block Diagram
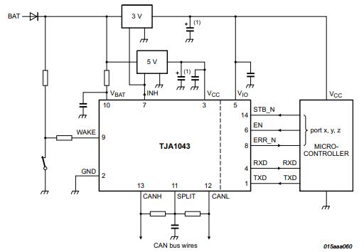
TJA1043 Application Diagram and Application Hints

TJA1043 Application Diagram
Further information on the application of the TJA1043 can be found in NXP application hints AH1014 ‘Application Hints - Standalone high speed CAN transceiver TJA1042/TJA1043/TJA1048/TJA1051’.
TJA1043 Test Circuit

TJA1043 Test circuit for timing characteristics

TJA1043 Test circuit for measuring transceiver driver symmetry
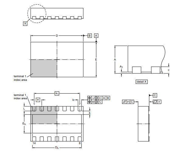
TJA1043 Package


TJA1043 Package
Specifications
- TypeParameter
- Factory Lead Time6 Weeks
- Mounting Type
The "Mounting Type" in electronic components refers to the method used to attach or connect a component to a circuit board or other substrate, such as through-hole, surface-mount, or panel mount.
Surface Mount - Package / Case
refers to the protective housing that encases an electronic component, providing mechanical support, electrical connections, and thermal management.
14-SOIC (0.154, 3.90mm Width) - Surface Mount
having leads that are designed to be soldered on the side of a circuit board that the body of the component is mounted on.
YES - Usage LevelAutomotive grade
- Operating Temperature
The operating temperature is the range of ambient temperature within which a power supply, or any other electrical equipment, operate in. This ranges from a minimum operating temperature, to a peak or maximum operating temperature, outside which, the power supply may fail.
-40°C~150°C - Packaging
Semiconductor package is a carrier / shell used to contain and cover one or more semiconductor components or integrated circuits. The material of the shell can be metal, plastic, glass or ceramic.
Tape & Reel (TR) - Series
In electronic components, the "Series" refers to a group of products that share similar characteristics, designs, or functionalities, often produced by the same manufacturer. These components within a series typically have common specifications but may vary in terms of voltage, power, or packaging to meet different application needs. The series name helps identify and differentiate between various product lines within a manufacturer's catalog.
Automotive, AEC-Q100 - Published2008
- Part Status
Parts can have many statuses as they progress through the configuration, analysis, review, and approval stages.
Active - Moisture Sensitivity Level (MSL)
Moisture Sensitivity Level (MSL) is a standardized rating that indicates the susceptibility of electronic components, particularly semiconductors, to moisture-induced damage during storage and the soldering process, defining the allowable exposure time to ambient conditions before they require special handling or baking to prevent failures
1 (Unlimited) - Number of Terminations14
- TypeTransceiver
- Voltage - Supply
Voltage - Supply refers to the range of voltage levels that an electronic component or circuit is designed to operate with. It indicates the minimum and maximum supply voltage that can be applied for the device to function properly. Providing supply voltages outside this range can lead to malfunction, damage, or reduced performance. This parameter is critical for ensuring compatibility between different components in a circuit.
4.5V~5.5V - Terminal Position
In electronic components, the term "Terminal Position" refers to the physical location of the connection points on the component where external electrical connections can be made. These connection points, known as terminals, are typically used to attach wires, leads, or other components to the main body of the electronic component. The terminal position is important for ensuring proper connectivity and functionality of the component within a circuit. It is often specified in technical datasheets or component specifications to help designers and engineers understand how to properly integrate the component into their circuit designs.
DUAL - Terminal Form
Occurring at or forming the end of a series, succession, or the like; closing; concluding.
GULL WING - Peak Reflow Temperature (Cel)
Peak Reflow Temperature (Cel) is a parameter that specifies the maximum temperature at which an electronic component can be exposed during the reflow soldering process. Reflow soldering is a common method used to attach electronic components to a circuit board. The Peak Reflow Temperature is crucial because it ensures that the component is not damaged or degraded during the soldering process. Exceeding the specified Peak Reflow Temperature can lead to issues such as component failure, reduced performance, or even permanent damage to the component. It is important for manufacturers and assemblers to adhere to the recommended Peak Reflow Temperature to ensure the reliability and functionality of the electronic components.
NOT SPECIFIED - Number of Functions1
- Supply Voltage
Supply voltage refers to the electrical potential difference provided to an electronic component or circuit. It is crucial for the proper operation of devices, as it powers their functions and determines performance characteristics. The supply voltage must be within specified limits to ensure reliability and prevent damage to components. Different electronic devices have specific supply voltage requirements, which can vary widely depending on their design and intended application.
5V - Terminal Pitch
The center distance from one pole to the next.
1.27mm - Time@Peak Reflow Temperature-Max (s)
Time@Peak Reflow Temperature-Max (s) refers to the maximum duration that an electronic component can be exposed to the peak reflow temperature during the soldering process, which is crucial for ensuring reliable solder joint formation without damaging the component.
NOT SPECIFIED - Pin Count
a count of all of the component leads (or pins)
14 - JESD-30 Code
JESD-30 Code refers to a standardized descriptive designation system established by JEDEC for semiconductor-device packages. This system provides a systematic method for generating designators that convey essential information about the package's physical characteristics, such as size and shape, which aids in component identification and selection. By using JESD-30 codes, manufacturers and engineers can ensure consistency and clarity in the specification of semiconductor packages across various applications and industries.
R-PDSO-G14 - Data Rate
Data Rate is defined as the amount of data transmitted during a specified time period over a network. It is the speed at which data is transferred from one device to another or between a peripheral device and the computer. It is generally measured in Mega bits per second(Mbps) or Mega bytes per second(MBps).
5Mbps - Protocol
In electronic components, the parameter "Protocol" refers to a set of rules and standards that govern the communication between devices. It defines the format, timing, sequencing, and error checking methods for data exchange between different components or systems. Protocols ensure that devices can understand and interpret data correctly, enabling them to communicate effectively with each other. Common examples of protocols in electronics include USB, Ethernet, SPI, I2C, and Bluetooth, each with its own specifications for data transmission. Understanding and adhering to protocols is essential for ensuring compatibility and reliable communication between electronic devices.
CANbus - Number of Drivers/Receivers1/1
- Duplex
In the context of electronic components, "Duplex" refers to a type of communication system that allows for bidirectional data flow. It enables two devices to communicate with each other simultaneously, allowing for both sending and receiving of data at the same time. Duplex communication can be further categorized into two types: half-duplex, where data can be transmitted in both directions but not at the same time, and full-duplex, where data can be sent and received simultaneously. This parameter is crucial in networking and telecommunications systems to ensure efficient and effective data transmission between devices.
Half - Receiver Hysteresis
Receiver hysteresis is?commonly used to ensure glitch-free reception even when differential noise is present. This application report compares the noise immunity of the SN65HVD37 to similar devices available from competitors. Contents.
120mV - Length8.65mm
- Height Seated (Max)
Height Seated (Max) is a parameter in electronic components that refers to the maximum allowable height of the component when it is properly seated or installed on a circuit board or within an enclosure. This specification is crucial for ensuring proper fit and alignment within the overall system design. Exceeding the maximum seated height can lead to mechanical interference, electrical shorts, or other issues that may impact the performance and reliability of the electronic device. Manufacturers provide this information to help designers and engineers select components that will fit within the designated space and function correctly in the intended application.
1.75mm - Width3.9mm
- RoHS Status
RoHS means “Restriction of Certain Hazardous Substances” in the “Hazardous Substances Directive” in electrical and electronic equipment.
ROHS3 Compliant
Parts with Similar Specs
- ImagePart NumberManufacturerPackage / CaseData RateSupply VoltageRoHS StatusMoisture Sensitivity Level (MSL)Terminal PositionNumber of TerminationsMounting TypeView Compare
TJA1043T/1J
14-SOIC (0.154, 3.90mm Width)
5Mbps
5 V
ROHS3 Compliant
1 (Unlimited)
DUAL
14
Surface Mount
14-SOIC (0.154, 3.90mm Width)
20 kbps
5 V
ROHS3 Compliant
1 (Unlimited)
DUAL
14
Surface Mount
14-SOIC (0.154, 3.90mm Width)
20 kbps
5 V
ROHS3 Compliant
1 (Unlimited)
DUAL
14
Surface Mount
14-SOIC (0.154, 3.90mm Width)
8Mbps
5 V
ROHS3 Compliant
1 (Unlimited)
DUAL
14
Surface Mount
14-SOIC (0.154, 3.90mm Width)
1000 Mbps
-
ROHS3 Compliant
1 (Unlimited)
DUAL
14
Surface Mount
Datasheet PDF
- Datasheets :
- Environmental Information :
- PCN Design/Specification :
Popularity by Region
What is a TJA1043?
The TJA1043 high-speed CAN transceiver provides an interface between a Controller Area Network (CAN) protocol controller and the physical two-wire CAN bus. The transceiver is designed for high-speed CAN applications in the automotive industry, providing differential transmit and receive capability to (a microcontroller with) a CAN protocol controller. The TJA1043 belongs to the third generation of high-speed CAN transceivers from NXP Semiconductors, offering significant improvements over first- and second-generation devices such as the TJA1041A. It offers improved ElectroMagnetic Compatibility (EMC) and ElectroStatic Discharge (ESD) performance, very low power consumption, and passive behaviour when the supply voltage is turned off.
What can a high speed CAN transceiver do?
The transceiver is designed for high-speed CAN applications in the automotive industry, providing differential transmit and receive capability to (a microcontroller with) a CAN protocol controller.
How many operation mode does TJA1043 have?
The' TJA1043 supports five operating modes below. Control pins STB_ N and EN are used to select the operating mode. Switching between modes allows access to a number of diagnostics flags via pin ERR_ N. 1. Normal mode 2. Listen-only mode 3. Standby mode 4. Go-to-sleep mode 5. Sleep mode
CAN transceivers NXP?
NXP's entire portfolio of CAN transceivers is developed to support 3.3 V and 5 V microcontrollers. Equipped with a dedicated VIO pin, NXP CAN transceivers can interface directly to microcontrollers with supply voltages of 3.3 V and 5 V. VIO and non-VIO variants are available in the same packages.
What is the difference between low speed and high-speed cans?
Typically, a distinction is made between high-speed CAN transceivers and low-speed CAN transceivers. High-speed CAN transceivers support data rates up to 1 Mbit/s. Low-speed CAN transceivers only support data rates up to 125 kbit/s.
ADXL345 Accelerometer: Datasheet, Pinout and Alternatives09 September 20216861
TDA7377 Class AB Car Radio Amplifier: Pinout, Datasheet pdf and Circuit07 December 202121821
LD39200PUR Ultra Low Drop Linear Regulator: 2A, 6DFN, LD39200PUR Datasheet22 January 20221513
LM3671MF-2.8 DC-DC converter: Pinout, Specification, and Datasheet24 June 20211691
How to use ATTINY88 Microcontroller?25 March 20222615
1n4148w Switching Diode: Datasheet, Pinout, Replacements, and 1n4148w vs 1n4148ws22 April 20224172
AT24C02 Two Wire Serial EEPROM: Pinout, Equivalent and Datasheet23 April 20222755
ESP-12E Wi-Fi Module: Pinout, Datasheet and Power18 September 202117944
Types, Structure, and Packages of Integrated Circuits23 October 202511725
Solenoid Switch: Working Principle, Types and Applications03 February 202124419
Electronic components distributor UTMEL to Showcase at electronica China07 June 20242506
High-Frequency WBG Power Devices Using Cascode GaN/SiC08 August 20231228
What is a USB Data Cable?27 August 202112557
What is Cloud Storage?07 October 20211718
Always charge the battery to 100%? Stop it!15 October 20213597
MEMS Basics: System Features and Classifications11 June 20216273
NXP USA Inc.
In Stock: 85500
United States
China
Canada
Japan
Russia
Germany
United Kingdom
Singapore
Italy
Hong Kong(China)
Taiwan(China)
France
Korea
Mexico
Netherlands
Malaysia
Austria
Spain
Switzerland
Poland
Thailand
Vietnam
India
United Arab Emirates
Afghanistan
Åland Islands
Albania
Algeria
American Samoa
Andorra
Angola
Anguilla
Antigua & Barbuda
Argentina
Armenia
Aruba
Australia
Azerbaijan
Bahamas
Bahrain
Bangladesh
Barbados
Belarus
Belgium
Belize
Benin
Bermuda
Bhutan
Bolivia
Bonaire, Sint Eustatius and Saba
Bosnia & Herzegovina
Botswana
Brazil
British Indian Ocean Territory
British Virgin Islands
Brunei
Bulgaria
Burkina Faso
Burundi
Cabo Verde
Cambodia
Cameroon
Cayman Islands
Central African Republic
Chad
Chile
Christmas Island
Cocos (Keeling) Islands
Colombia
Comoros
Congo
Congo (DRC)
Cook Islands
Costa Rica
Côte d’Ivoire
Croatia
Cuba
Curaçao
Cyprus
Czechia
Denmark
Djibouti
Dominica
Dominican Republic
Ecuador
Egypt
El Salvador
Equatorial Guinea
Eritrea
Estonia
Eswatini
Ethiopia
Falkland Islands
Faroe Islands
Fiji
Finland
French Guiana
French Polynesia
Gabon
Gambia
Georgia
Ghana
Gibraltar
Greece
Greenland
Grenada
Guadeloupe
Guam
Guatemala
Guernsey
Guinea
Guinea-Bissau
Guyana
Haiti
Honduras
Hungary
Iceland
Indonesia
Iran
Iraq
Ireland
Isle of Man
Israel
Jamaica
Jersey
Jordan
Kazakhstan
Kenya
Kiribati
Kosovo
Kuwait
Kyrgyzstan
Laos
Latvia
Lebanon
Lesotho
Liberia
Libya
Liechtenstein
Lithuania
Luxembourg
Macao(China)
Madagascar
Malawi
Maldives
Mali
Malta
Marshall Islands
Martinique
Mauritania
Mauritius
Mayotte
Micronesia
Moldova
Monaco
Mongolia
Montenegro
Montserrat
Morocco
Mozambique
Myanmar
Namibia
Nauru
Nepal
New Caledonia
New Zealand
Nicaragua
Niger
Nigeria
Niue
Norfolk Island
North Korea
North Macedonia
Northern Mariana Islands
Norway
Oman
Pakistan
Palau
Palestinian Authority
Panama
Papua New Guinea
Paraguay
Peru
Philippines
Pitcairn Islands
Portugal
Puerto Rico
Qatar
Réunion
Romania
Rwanda
Samoa
San Marino
São Tomé & Príncipe
Saudi Arabia
Senegal
Serbia
Seychelles
Sierra Leone
Sint Maarten
Slovakia
Slovenia
Solomon Islands
Somalia
South Africa
South Sudan
Sri Lanka
St Helena, Ascension, Tristan da Cunha
St. Barthélemy
St. Kitts & Nevis
St. Lucia
St. Martin
St. Pierre & Miquelon
St. Vincent & Grenadines
Sudan
Suriname
Svalbard & Jan Mayen
Sweden
Syria
Tajikistan
Tanzania
Timor-Leste
Togo
Tokelau
Tonga
Trinidad & Tobago
Tunisia
Turkey
Turkmenistan
Turks & Caicos Islands
Tuvalu
U.S. Outlying Islands
U.S. Virgin Islands
Uganda
Ukraine
Uruguay
Uzbekistan
Vanuatu
Vatican City
Venezuela
Wallis & Futuna
Yemen
Zambia
Zimbabwe
















