Analog Devices AD8349-EVALEvaluation Board For 700MHz To 2700MHz Quadrature Modulator
Description
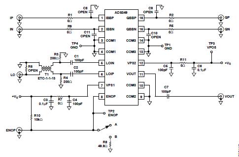
The Analog Devices AD8349-EVAL Evaluation Board is designed to evaluate the performance of the AD8349 Quadrature Modulator. This modulator is capable of operating from 700 MHz to 2700 MHz and is ideal for use in communications and telecom applications. The board includes a wide range of features such as a low noise amplifier, a power detector, a voltage controlled oscillator, and a quadrature modulator. It also includes a USB interface for easy connection to a PC for data logging and analysis. The board is designed to provide a complete evaluation platform for the AD8349 Quadrature Modulator.
Specifications
Analog Devices technical specifications, attributes, parameters and parts with similar specifications to Analog Devices .
- TypeParameter
- RoHSCompliant
- Evaluation KitYes
- Radiation HardeningNo
0 Similar Products Remaining
Associated Products
| Part Number | Manufacturer | Description | Stock | RFQ |
|---|---|---|---|---|
| Analog Devices, Inc. | 11 | RFQ | ||
| Analog Devices Inc. | IC RF DETECT 1MHZ-8GHZ 8LFCSP | 146 | RFQ |


Product
Brand
Articles
Tools










