Analog Devices Inc. AD9467-200EBZANALOG DEVICES AD9467-200EBZAD9467, ADC, SPI, EVALUATION BOARD
The Analog Devices AD9467-200EBZ is a 16-bit, 200 MSPS ADC Evaluation Kit designed for automotive and transportation applications. It features a low power, high speed, and low noise performance, making it ideal for a wide range of applications. The kit includes an AD9467-200EBZ ADC, a power supply, and a USB-based evaluation board. The board is designed to provide a complete evaluation platform for the AD9467-200EBZ ADC, allowing users to quickly and easily evaluate the performance of the device. The board also includes a variety of features, such as a built-in oscilloscope, a signal generator, and a variety of test and measurement tools. The AD9467-200EBZ Evaluation Kit is an ideal solution for automotive and transportation applications, providing a reliable and cost-effective solution for high-speed data acquisition.
- TypeParameter
- Package / Case200
- Number of Pins0
- PackagingBox
- Part StatusObsolete
- Moisture Sensitivity Level (MSL)2 (1 Year)
- Max Operating Temperature85°C
- Min Operating Temperature-40°C
- Base Part NumberAD9467
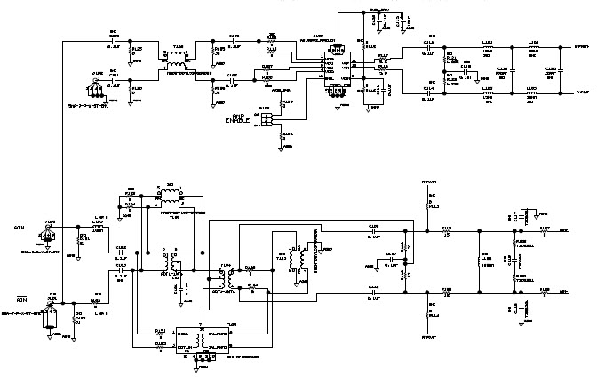
- Operating Supply Voltage3.6V
- Number of Channels1
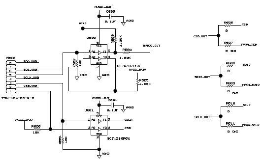
- InterfaceParallel, SPI
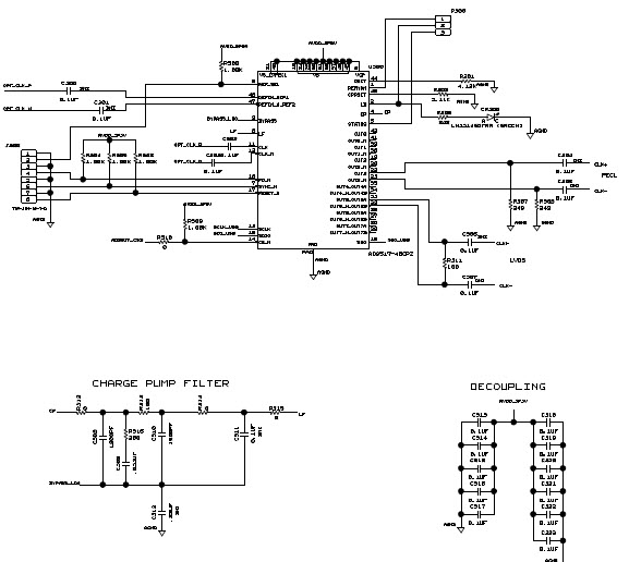
- Number of Bits16
- Min Input Voltage1V
- Max Input Voltage1.25V
- Utilized IC / PartAD9467-200
- Supplied ContentsBoard(s)
- Data InterfaceSPI
- Resolution2 B
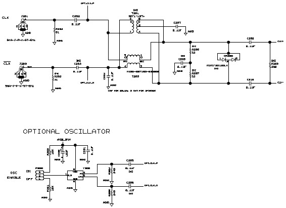
- Sampling Rate200 Msps
- Evaluation KitYes
- Sampling Rate (Per Second)200M
- Number of A/D Converters1
- Input Range2.5Vpp
- REACH SVHCNo SVHC
- RoHS StatusROHS3 Compliant
- Lead FreeContains Lead
| Part Number | Manufacturer | Description | Stock | RFQ |
|---|---|---|---|---|
| Murata Electronics | MURATA - BNX016-01 - Power Line Filter, 25 V, EMI, RFI, 15 A, Through Hole | 3391 | RFQ | |
| Analog Devices | SP Amp DIFF AMP Single 3.6V 16-Pin LFCSP EP T/R | 0 | RFQ | |
| Analog Devices Inc. | IC VREF SERIES PROG TSOT-6 | 20 | RFQ | |
| Analog Devices Inc. | IC REG LINEAR 3.3V 1A 8SOIC | 105 | RFQ | |
| Analog Devices Inc. | IC REG LINEAR POS ADJ 1A 8SOIC | 0 | RFQ | |
| Analog Devices Inc. | IC OPAMP RF/IF DIFF 16LFCSP | 0 | RFQ | |
| Analog Devices Inc. | IC REG LINEAR 1.8V 1A 8SOIC | 4 | RFQ |


Product
Brand
Articles
Tools


























