Analog Devices Inc. AD9649-65EBZBOARD EVALUATION AD9649 65MSPS
Description
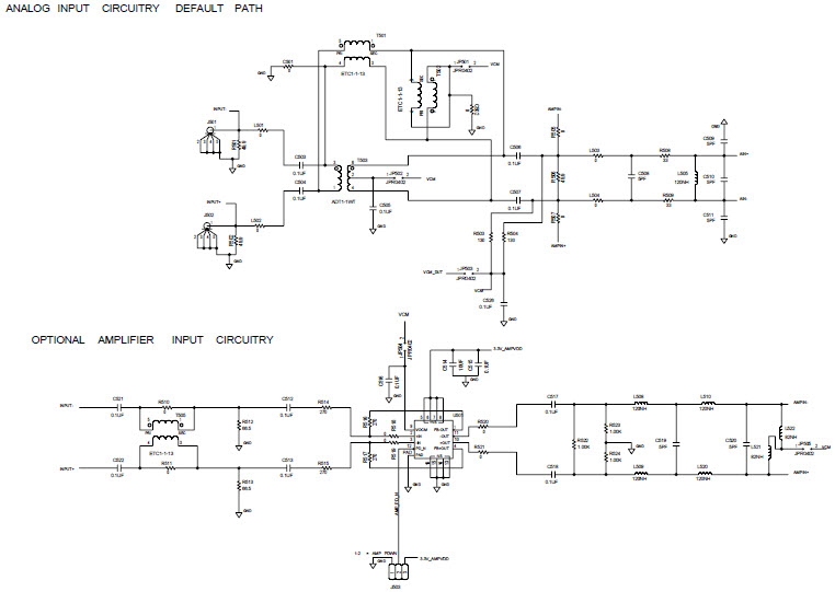
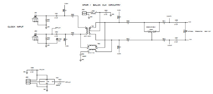
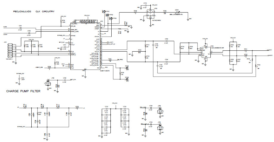
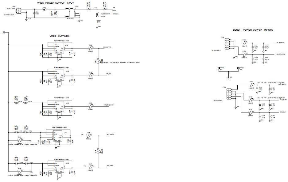
The Analog Devices AD9649-65EBZ Evaluation Board is designed to evaluate the performance of the AD9649BCPZ-65, a single-channel, 14-bit, 65 MSPS analog-to-digital converter. This automotive and transportation grade converter is ideal for applications such as automotive infotainment, advanced driver assistance systems, and in-vehicle networking. The evaluation board features a wide range of input and output connectors, allowing for easy connection to external test equipment. It also includes a USB interface for easy connection to a PC, and a power supply for powering the board. The board also includes a variety of test points and jumpers for easy evaluation of the AD9649BCPZ-65.
Specifications
Analog Devices Inc. technical specifications, attributes, parameters and parts with similar specifications to Analog Devices Inc. .
- TypeParameter
- Number of Pins32
- PackagingBox
- Part StatusActive
- Moisture Sensitivity Level (MSL)1 (Unlimited)
- Max Operating Temperature85°C
- Min Operating Temperature-40°C
- Base Part NumberAD9649
- Operating Supply Voltage1.9V
- InterfaceParallel, SPI
- Operating Supply Current41mA
- Number of Bits14
- Utilized IC / PartAD9649
- Supplied ContentsBoard(s)
- Data InterfaceSPI
- Resolution1.75 B
- Sampling Rate65 Msps
- Evaluation KitYes
- Sampling Rate (Per Second)65M
- Number of A/D Converters1
- Input Range2Vpp
- Power (Typ) @ Conditions82.3mW @ 65MSPS
- RoHS StatusROHS3 Compliant
- Lead FreeContains Lead
0 Similar Products Remaining
Technical Documents
Associated Products
| Part Number | Manufacturer | Description | Stock | RFQ |
|---|---|---|---|---|
| Analog Devices Inc. | IC REG LINEAR 3.3V 1A 8SOIC | 105 | RFQ | |
| Analog Devices Inc. | IC ADC DRIVER DIFF 16-LFCSP | 6 | RFQ | |
| Analog Devices Inc. | IC OPAMP GP 1.9MHZ RRO 8SOIC | 1006 | RFQ | |
| Analog Devices Inc. | IC CLK BUFFER 1:1 7.5GHZ 16LFCSP | 2789 | BUY | |
| Analog Devices Inc. | IC ADC 14BIT PIPELINED 32LFCSP | 40 | BUY | |
| Analog Devices Inc. | ANALOG DEVICES - AD1580ARTZ-REEL7 - Voltage Reference, Precision, Shunt - Fixed, AD1580 Series, 1.225V, SOT-23-3 | 99 | RFQ |


Product
Brand
Articles
Tools





























