Analog Devices Inc. ADL5350-EVALZANALOG DEVICES ADL5350-EVALZADL5350, MIXER, EVALUATION BOARD
Description
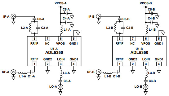
The Analog Devices ADL5350-EVALZ Evaluation Board is a versatile platform for evaluating the performance of the ADL5350 Up/Down Conv Mixer Communications and Telecom IC. This evaluation board features a wide range of features, including a wideband input and output, a low noise amplifier, a low pass filter, and a high pass filter. It also includes a power supply, a USB interface, and a variety of test points for easy evaluation. The board is designed to provide a comprehensive evaluation of the ADL5350 IC, allowing users to quickly and accurately assess its performance. The board is ideal for use in a variety of applications, including wireless communications, satellite communications, and other telecom applications.
Specifications
Analog Devices Inc. technical specifications, attributes, parameters and parts with similar specifications to Analog Devices Inc. .
- TypeParameter
- Lifecycle StatusPRODUCTION (Last Updated: 1 month ago)
- Factory Lead Time8 Weeks
- Number of Pins24
- Part StatusActive
- Moisture Sensitivity Level (MSL)1 (Unlimited)
- TypeMixer
- Base Part NumberADL5350
- Operating Supply Voltage3.5V
- Operating Supply Current16.5mA
- Nominal Supply Current16.5mA
- Supplied ContentsBoard(s)
- Evaluation KitYes
- Noise Figure6.4 dB
- P1dB19.8 dBm
- REACH SVHCNo SVHC
- RoHS StatusROHS3 Compliant
- Lead FreeContains Lead
0 Similar Products Remaining
Technical Documents
Associated Products
| Part Number | Manufacturer | Description | Stock | RFQ |
|---|---|---|---|---|
| Analog Devices Inc. | ANALOG DEVICES - AD8336ACPZ-WP - VGA, DC COUPLED, WIDE BW, LFCSP-16 | 614 | BUY | |
| Analog Devices Inc. | IC VGA GP SGL-ENDED 16-LFCSP | 20 | RFQ | |
| Analog Devices Inc. | IC VGA GP SGL-ENDED 16-LFCSP | 379 | BUY |


Product
Brand
Articles
Tools










