Linear Technology/Analog Devices DC1233A-CEVAL BOARD FOR LT5579IUH
Description
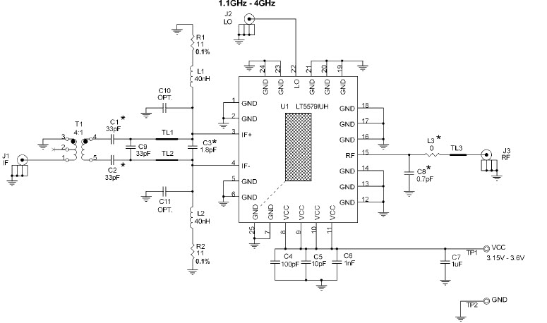
The Analog Devices DC1233A-C Demo Board is a versatile platform for testing and evaluating the performance of the LT5579IUH, a 240MHz IF, 2.14GHz RF up-converting mixer. This board is designed for use in communications and telecom applications, and features a wide range of features and capabilities. It includes a high-performance RF up-converting mixer, a low-noise amplifier, a low-noise voltage regulator, and a wide range of test points and connectors. The board also includes a comprehensive set of software tools for testing and evaluating the performance of the mixer. The DC1233A-C Demo Board is an ideal platform for testing and evaluating the performance of the LT5579IUH mixer in communications and telecom applications.
Specifications
Linear Technology/Analog Devices technical specifications, attributes, parameters and parts with similar specifications to Linear Technology/Analog Devices .
- TypeParameter
- Factory Lead Time8 Weeks
- Published2008
- Part StatusActive
- Moisture Sensitivity Level (MSL)1 (Unlimited)
- TypeMixer
- Frequency2.035GHz~2.285GHz
- Base Part NumberLT5579
- Supplied ContentsBoard(s)
- RoHS StatusROHS3 Compliant
0 Similar Products Remaining
Technical Documents
Associated Products
| Part Number | Manufacturer | Description | Stock | RFQ |
|---|---|---|---|---|
| Analog Devices, Inc. | 478 | RFQ |


Product
Brand
Articles
Tools













