Analog Devices Inc. ADM8845EB-EVALZBOARD EVALUATION FOR ADM8845
Description
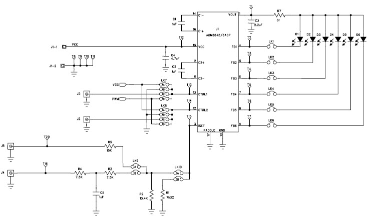
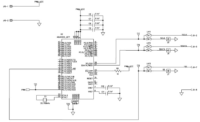
The Analog Devices ADM8845EB-EVALZ Evaluation Board is designed to allow for the quick and easy evaluation of the ADM8845 Charge Pump Driver for LCD white LED backlights. This board is ideal for consumer electronics applications, as it provides a simple and efficient way to evaluate the performance of the ADM8845. The board includes a power supply, a voltage regulator, and a set of test points for easy access to the device's input and output signals. Additionally, the board includes a set of jumpers to allow for the selection of different operating modes. With the ADM8845EB-EVALZ Evaluation Board, users can quickly and easily evaluate the performance of the ADM8845 Charge Pump Driver for LCD white LED backlights.
Specifications
Analog Devices Inc. technical specifications, attributes, parameters and parts with similar specifications to Analog Devices Inc. .
- TypeParameter
- Lifecycle StatusPRODUCTION (Last Updated: 1 month ago)
- Factory Lead Time8 Weeks
- Package / CaseModule
- Number of Pins0
- PackagingBox
- Part StatusActive
- Moisture Sensitivity Level (MSL)1 (Unlimited)
- Base Part NumberADM8845
- Number of Outputs6
- Efficiency88 %
- Max Output Current30mA
- Operating Supply Voltage5.5V
- Nominal Supply Current5mA
- Output Current20mA
- Voltage - Output5.5V
- Min Input Voltage2.6V
- Max Input Voltage5.5V
- Output Current per Channel20mA
- Utilized IC / PartADM8845
- Supplied ContentsBoard(s), Cable(s)
- Evaluation KitYes
- Outputs and Type6, Non-Isolated
- FeaturesCharge Pump, Dimmable
- REACH SVHCNo SVHC
- RoHS StatusROHS3 Compliant
- Lead FreeContains Lead
0 Similar Products Remaining
Technical Documents
Associated Products
| Part Number | Manufacturer | Description | Stock | RFQ |
|---|---|---|---|---|
| Analog Devices Inc. | DIRECTIONAL BRIDGE W/ INTEG. RMS | 100 | BUY | |
| Analog Devices Inc. | DIRECTIONAL BRIDGE W/ INTEG. RMS | 8908 | RFQ |


Product
Brand
Articles
Tools













