Analog Devices Inc. EVAL-AD9835SDZBOARD EVAL FOR AD9835
Description
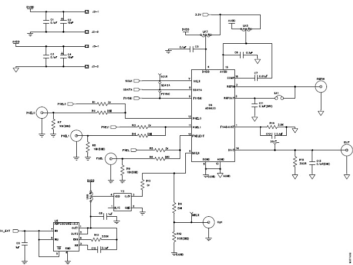
The Analog Devices EVAL-AD9835SDZ Evaluation Board is a versatile tool for evaluating the performance of the AD9835 50MHz Clock Synthesizer for Portable Medical Devices, Instrumentation and Measurement. This board features a wide range of features, including a low-noise, low-jitter clock output, a wide range of frequency tuning options, and a wide range of output formats. The board also includes a USB interface for easy connection to a PC, allowing for easy configuration and monitoring of the device. The board is designed to be used with the AD9835 Clock Synthesizer, and is ideal for applications such as medical imaging, instrumentation, and measurement.
Specifications
Analog Devices Inc. technical specifications, attributes, parameters and parts with similar specifications to Analog Devices Inc. .
- TypeParameter
- Part StatusObsolete
- Moisture Sensitivity Level (MSL)1 (Unlimited)
- TypeTiming
- Base Part NumberAD9835
- FunctionDirect Digital Synthesis (DDS)
- Utilized IC / PartAD9835
- Supplied ContentsBoard(s)
- Evaluation KitYes
- RoHS StatusROHS3 Compliant
0 Similar Products Remaining
Technical Documents
Associated Products
| Part Number | Manufacturer | Description | Stock | RFQ |
|---|---|---|---|---|
| Analog Devices Inc. | IC DAC 14BIT MULTIPLYING 8-MSOP | 1000 | RFQ | |
| Analog Devices Inc. | IC OPAMP VFB 145MHZ RRO SOT23-5 | 6857 | RFQ | |
| Analog Devices Inc. | Digital to Analog Converters - DAC IC 14-bit Serial IOUT | 5043 | BUY | |
| Analog Devices Inc. | IC SWITCH SPST SOT23-5 | 291 | RFQ | |
| Analog Devices Inc. | OP Amp Single Volt Fdbk R-R O/P ±12V/24V 8-Pin SOIC N T/R | 534 | RFQ | |
| Analog Devices Inc. | ANALOG DEVICES AD8065ARZOperational Amplifier, Single, 145 MHz, 1 Amplifier, 180 V/s, 5V to 24V, SOIC, 8 Pins | 9942 | RFQ | |
| Analog Devices Inc. | ANALOG DEVICES AD8065ARTZ-R2Operational Amplifier, Single, 145 MHz, 1 Amplifier, 180 V/s, 5V to 24V, SOT-23, 5 Pins | 978 | RFQ | |
| Analog Devices Inc. | DAC 1-CH Segment 14-bit 8-Pin MSOP T/R | 2104 | RFQ | |
| Analog Devices Inc. | Operational Amplifiers - Op Amps High Perf 145 MHz | 2357 | RFQ | |
| Analog Devices Inc. | DAC 1-CH Segment 14-bit 8-Pin TSOT T/R | 10000 | BUY | |
| Analog Devices Inc. | Analog Switch Single SPST 5-Pin SOT-23 T/R | 2878 | RFQ |
Load more


Product
Brand
Articles
Tools












