Analog Devices DC1705A-BDemo Board, LTC6946 Pll Freq Synthesize
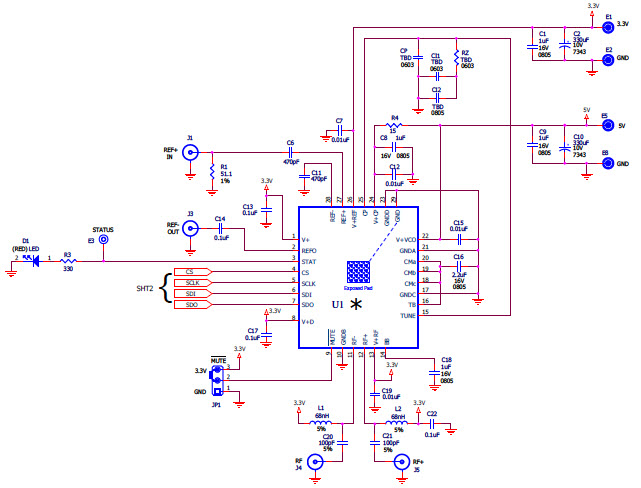
The Analog Devices DC1705A-B Demo Board is designed to evaluate the performance of the LTC6946-2, a 0.37 GHz to 5.7 GHz Integer-N Frequency Synthesizer with Integrated VCO. This board is an energy efficient solution for applications such as wireless communications, test and measurement, and industrial automation. It features a wide range of frequency synthesis capabilities, including frequency hopping, frequency division, and phase-locked loop (PLL) operation. The board also includes a variety of features to simplify the evaluation process, such as a USB interface, a graphical user interface (GUI), and a comprehensive set of test points. The DC1705A-B is an ideal solution for evaluating the performance of the LTC6946-2 in a variety of applications.


Product
Brand
Articles
Tools










