Analog Devices Inc. AD9912A/PCBZANALOG DEVICES AD9912A/PCBZ AD9912A, DDS, DAC, EVALUATION BOARD
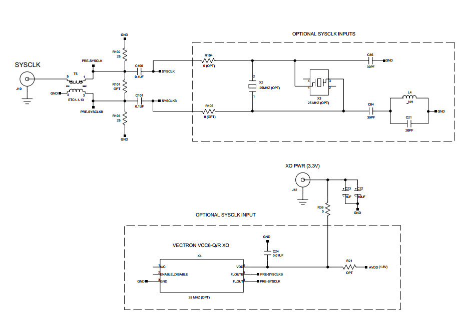
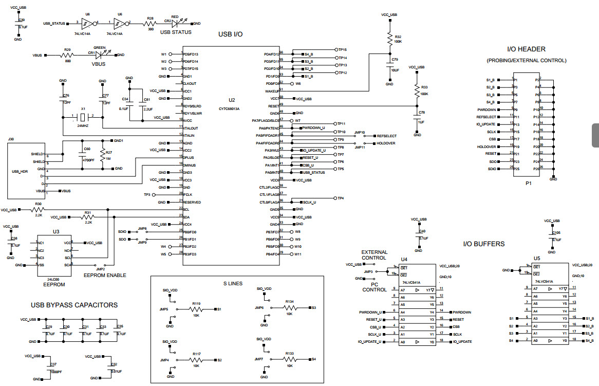
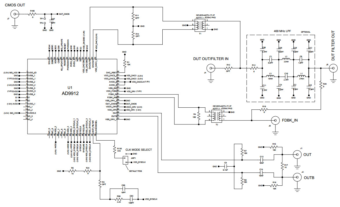
The Analog Devices AD9912A-PCBZ Evaluation Board is a powerful instrumentation and measurement tool for use with the AD9912A/PCBZ 1 GSPS Direct Digital Synthesizer with 14-Bit DAC. This evaluation board provides a comprehensive platform for evaluating the performance of the AD9912A/PCBZ, allowing users to quickly and easily test the device's features and capabilities. The board includes a wide range of features, including a high-speed clock generator, a low-noise power supply, and a wide range of test points for monitoring and debugging. The board also includes a comprehensive set of software tools for programming and controlling the AD9912A/PCBZ, allowing users to quickly and easily configure the device for their specific application. With its comprehensive feature set and easy-to-use software tools, the AD9912A-PCBZ Evaluation Board is an ideal tool for evaluating the performance of the AD9912A/PCBZ.
- TypeParameter
- Lifecycle StatusPRODUCTION (Last Updated: 2 weeks ago)
- Factory Lead Time8 Weeks
- MountCable
- Number of Pins0
- PackagingBulk
- Part StatusActive
- Moisture Sensitivity Level (MSL)1 (Unlimited)
- TypeTiming
- Frequency1GHz
- Base Part NumberAD9912
- FunctionDirect Digital Synthesis (DDS)
- Operating Supply Voltage3.3V
- InterfaceUSB
- Operating Supply Current394mA
- Nominal Supply Current394mA
- Utilized IC / PartAD9912
- Supplied ContentsBoard(s)
- Resolution1.75 B
- Evaluation KitYes
- Primary Attributes14-Bit DAC, 48-Bit Tuning Word Width
- EmbeddedNo
- Secondary Attributes1GHz, Graphical User Interface
- REACH SVHCNo SVHC
- RoHS StatusROHS3 Compliant
- Lead FreeContains Lead
| Part Number | Manufacturer | Description | Stock | RFQ |
|---|---|---|---|---|
| Microchip Technology | EEPROM SERIAL 16BYTE, SMD, PDIP8 | 0 | RFQ | |
| Texas Instruments | IC BUF NON-INVERT 3.6V 20TSSOP | 0 | RFQ | |
| Fox Electronics | Crystal 24MHz ±50ppm (Tol) ±50ppm (Stability) FUND 30Ohm 2-Pin HC-49/SDLF SMD T/R | 0 | RFQ | |
| Texas Instruments | PROTOTYPE | 0 | RFQ | |
| Texas Instruments | IC INVERTER SCHMITT 6CH 14TSSOP | 39855 | RFQ | |
| Texas Instruments | IC INV HEX SCHMITT-TRIG 14TSSOP | 0 | RFQ | |
| Texas Instruments | Buffer/Line Driver 8-CH Non-Inverting 3-ST CMOS 20-Pin TSSOP T/R | 10000 | RFQ |


Product
Brand
Articles
Tools



























