Analog Devices Inc. EVAL-ADM1087EBBOARD EVAL FOR ADM1087
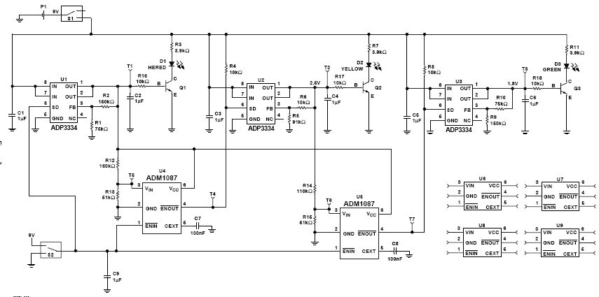
The Analog Devices EVAL-ADM1087EB is an evaluation kit for the ADM1087E microprocessor power supervisory for notebook, computers, and peripherals. It is designed to provide a complete evaluation platform for the ADM1087E, allowing users to quickly and easily evaluate the device's features and performance. The kit includes a full-featured evaluation board, a USB-to-I2C interface, and a comprehensive software package. The evaluation board includes a power supply, a voltage regulator, and a variety of connectors for easy connection to the device under test. The USB-to-I2C interface allows users to quickly and easily configure the device and monitor its performance. The comprehensive software package includes a graphical user interface, a library of example programs, and a comprehensive set of documentation. The EVAL-ADM1087EB is an ideal solution for evaluating the ADM1087E microprocessor power supervisory for notebook, computers, and peripherals.
- TypeParameter
- SeriesSimple Sequencers®
- Part StatusObsolete
- Moisture Sensitivity Level (MSL)1 (Unlimited)
- TypePower Management
- Base Part NumberADM1087
- FunctionPower Supply Supervisor/Tracker/Sequencer
- Utilized IC / PartADM1087
- Supplied ContentsBoard(s)
- Evaluation KitYes
- Primary Attributes2 Single Channel Sequencers, Time Based Sequencing
- EmbeddedNo
- RoHS StatusNon-RoHS Compliant
- Lead FreeContains Lead
| Part Number | Manufacturer | Description | Stock | RFQ |
|---|---|---|---|---|
| Analog Devices Inc. | ANALOG DEVICES - AD8021ARZ - Operational Amplifier, Single, 1 Amplifier, 200 MHz, 120 V/µs, ± 2.25V to ± 12V, SOIC, 8 Pins | 15 | RFQ | |
| Analog Devices Inc. | IC OPAMP VFB 560MHZ 8SOIC | 249 | RFQ | |
| Analog Devices Inc. | ANALOG DEVICES AD8021ARMZOperational Amplifier, Single, 200 MHz, 1 Amplifier, 120 V/s,2.25V to12V, MSOP, 8 Pins | 4 | RFQ | |
| Analog Devices Inc. | High Speed Operational Amplifiers LOW-NOISE 16-Bit | 30 | RFQ | |
| Analog Devices Inc. | OP Amp Single Volt Fdbk ±12V/24V 8-Pin MSOP T/R | 675 | RFQ | |
| Analog Devices Inc. | ANALOG DEVICES AD7664ASTZAnalogue to Digital Converter, 16 bit, 570 kSPS, Single, 2.7 V, 5.25 V, LQFP | 5689 | BUY | |
| Analog Devices Inc. | OP Amp Single Volt Fdbk ±12V/24V 8-Pin SOIC N T/R | 0 | RFQ |


Product
Brand
Articles
Tools














