Analog Devices Inc. EVAL-ADM1186-1EBZANALOG DEVICES EVAL-ADM1186-1EBZ EVALUATION KIT FOR ADM1186-1
Description
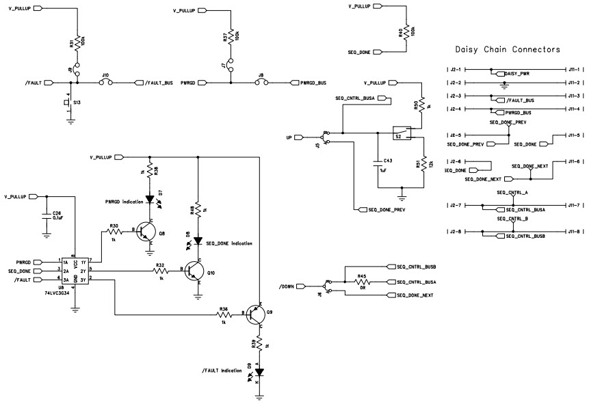
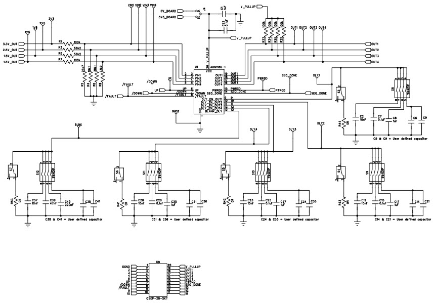
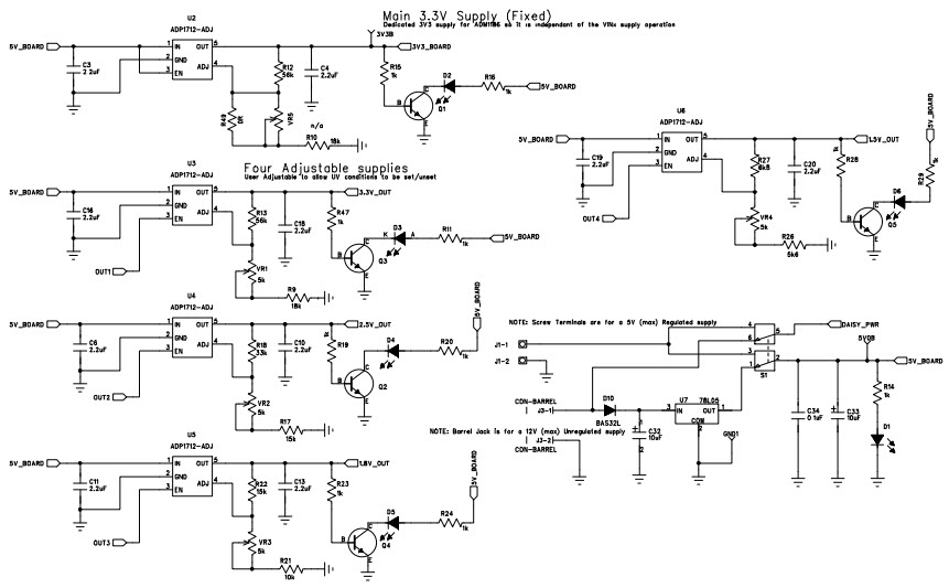
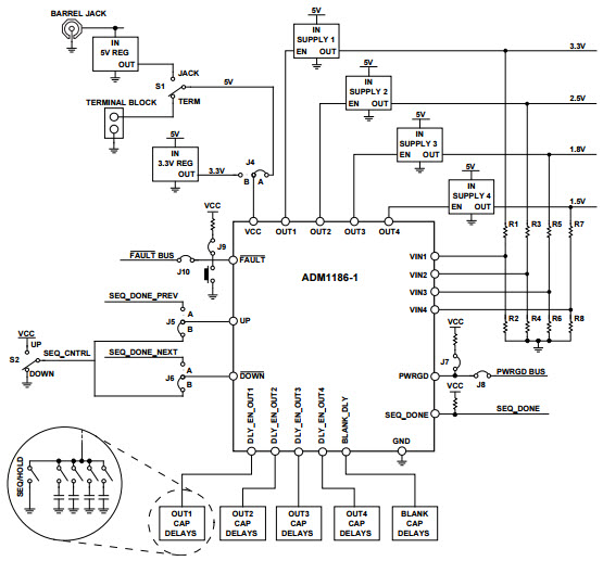
The Analog Devices EVAL-ADM1186-1EBZ Evaluation Board is designed to evaluate the ADM1186-1 Quad Voltage Sequencer and Monitor, Security and Power Management IC. This board provides a platform for testing and evaluating the features of the ADM1186-1 IC, including its voltage sequencing, monitoring, and power management capabilities. The board includes a variety of components, such as a voltage regulator, voltage dividers, and a power switch, to enable users to easily test the IC's features. The board also includes a USB interface for programming and debugging the IC. The EVAL-ADM1186-1EBZ Evaluation Board is an ideal tool for engineers and designers who need to evaluate the performance of the ADM1186-1 IC.
Specifications
Analog Devices Inc. technical specifications, attributes, parameters and parts with similar specifications to Analog Devices Inc. .
- TypeParameter
- Lifecycle StatusPRODUCTION (Last Updated: 2 weeks ago)
- Factory Lead Time8 Weeks
- Number of Pins0
- Part StatusActive
- Moisture Sensitivity Level (MSL)1 (Unlimited)
- TypePower Management
- Base Part NumberADM1186
- FunctionPower Supply Supervisor/Tracker/Sequencer
- Utilized IC / PartADM1186-1
- Supplied ContentsBoard(s)
- Evaluation KitYes
- REACH SVHCNo SVHC
- RoHS StatusROHS3 Compliant
- Lead FreeContains Lead
0 Similar Products Remaining
Technical Documents
Associated Products
| Part Number | Manufacturer | Description | Stock | RFQ |
|---|---|---|---|---|
| Littelfuse Inc. | MAGNET 1.125"L X 0.259"W PLASTIC | 0 | RFQ | |
| Grayhill Inc. | GRAYHILL 78B02T DIP / SIP Switch, 78 Series, SPST, Through Hole, 2 Circuits, DIP Unsealed, 24 VDC | 7 | BUY | |
| STMicroelectronics | STMICROELECTRONICS L78L33ACZLinear Voltage Regulator, Fixed, 3-Terminal, Positive, 8.3V To 30V In, 3.3V And 0.1A Out, TO-92-3 | 2500 | RFQ | |
| Analog Devices Inc. | IC SEQUENCER/SUPERVISOR 32LQFP | 0 | RFQ |


Product
Brand
Articles
Tools




















