Analog Devices Inc. EVAL-ADM1186-2EBZAnalog Devices EVAL-ADM1186-2EBZ
Description
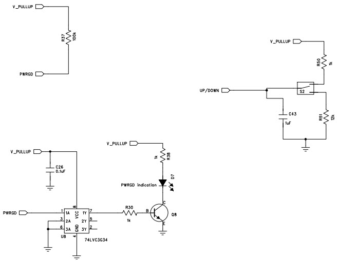
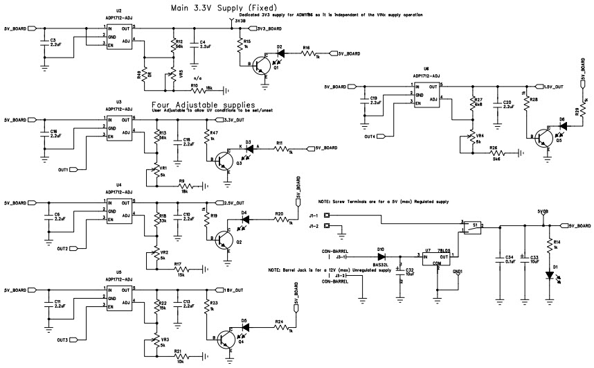
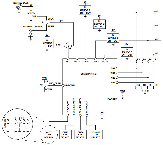
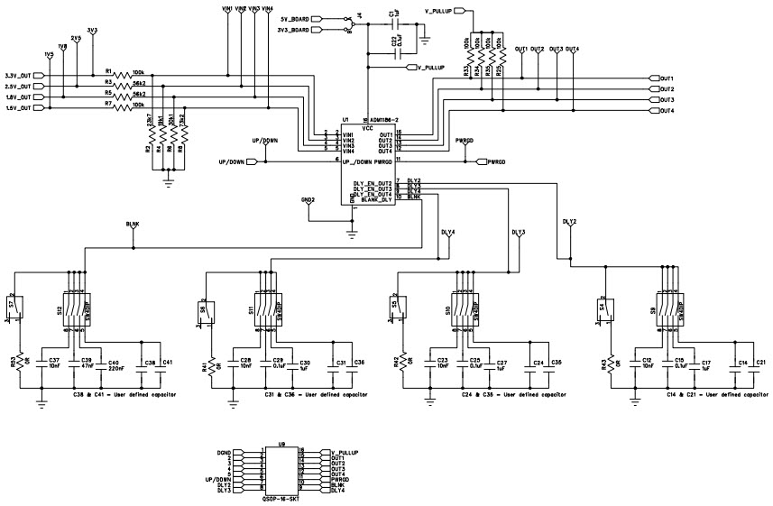
The Analog Devices EVAL-ADM1186-2EBZ Evaluation Board is designed to evaluate the ADM1186-2 Quad Voltage Sequencer and Monitor, Security and Power Management IC. This board provides a platform for testing the features and performance of the IC, including its ability to sequence and monitor up to four voltages, provide power-on reset, and monitor system temperatures. The board also includes a USB interface for programming and debugging, as well as a variety of connectors for connecting to external components. The board is ideal for evaluating the ADM1186-2 IC in a variety of applications, such as power management, security, and system monitoring.
Specifications
Analog Devices Inc. technical specifications, attributes, parameters and parts with similar specifications to Analog Devices Inc. .
- TypeParameter
- Lifecycle StatusPRODUCTION (Last Updated: 3 weeks ago)
- Factory Lead Time8 Weeks
- Number of Pins0
- Part StatusActive
- Moisture Sensitivity Level (MSL)1 (Unlimited)
- TypePower Management
- Base Part NumberADM1186
- FunctionPower Supply Supervisor/Tracker/Sequencer
- Utilized IC / PartADM1186-2
- Supplied ContentsBoard(s)
- Evaluation KitYes
- REACH SVHCNo SVHC
- RoHS StatusROHS3 Compliant
- Lead FreeContains Lead
0 Similar Products Remaining
Technical Documents
Associated Products
| Part Number | Manufacturer | Description | Stock | RFQ |
|---|---|---|---|---|
| Analog Devices Inc. | IC ADC 24BIT SIGMA-DELTA 10MSOP | 25 | RFQ | |
| Analog Devices Inc. | IC ADC 24BIT SIGMA-DELTA 10MSOP | 38 | RFQ |


Product
Brand
Articles
Tools

















