Linear Technology/Analog Devices DC1018B-CDEMO BOARD FOR LT4356-3
Description
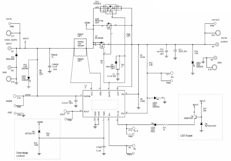
The Analog Devices DC1018B-C is a demo board for the LT4356-3 Overvoltage Protection Regulator with Latch-Off. This board is designed for automotive and transportation applications, and provides a convenient platform for evaluating the LT4356-3 regulator. It features a wide input voltage range of 4.5V to 40V, and can provide up to 3A of output current. The board also includes a variety of protection features, such as overvoltage, overcurrent, and thermal protection. The DC1018B-C is a great tool for evaluating the LT4356-3 regulator in automotive and transportation applications.
Specifications
Linear Technology/Analog Devices technical specifications, attributes, parameters and parts with similar specifications to Linear Technology/Analog Devices .
- TypeParameter
- Lifecycle StatusPRODUCTION (Last Updated: 1 month ago)
- Factory Lead Time8 Weeks
- Number of Pins0
- Published2009
- Part StatusActive
- Moisture Sensitivity Level (MSL)1 (Unlimited)
- TypePower Management
- Base Part NumberLT4356
- FunctionCircuit Protection
- Operating Supply Voltage60V
- Utilized IC / PartLT4356-3
- Supplied ContentsBoard(s)
- Evaluation KitYes
- Primary AttributesOvervoltage Protection
- EmbeddedNo
- REACH SVHCNo SVHC
- RoHS StatusNon-RoHS Compliant
0 Similar Products Remaining
Technical Documents
Associated Products
| Part Number | Manufacturer | Description | Stock | RFQ |
|---|---|---|---|---|
| Analog Devices | IC CURRENT MONITOR 5% SOT23-6 | 1000 | RFQ |


Product
Brand
Articles
Tools













