Linear Technology/Analog Devices DC1082A-CBOARD SAR ADC LTC1403A-1
Description
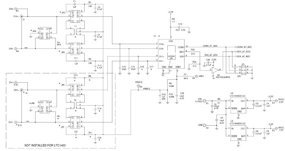
The Analog Devices DC1082A-C, LTC1403A-1 Demo Board is a 14-bit 1-channel 2.8Msps SAR ADC instrumentation and measurement board. It is designed to demonstrate the performance of the LTC1403A-1 SAR ADC, which is a high-speed, low-power, low-noise, 14-bit ADC. The board features a wide range of input ranges, including ±10V, ±5V, ±2.5V, and ±1.25V. It also includes a low-noise, low-power, low-distortion signal conditioning circuit, which allows for accurate and reliable measurements. The board also includes a USB interface for easy connection to a PC, and a graphical user interface for easy configuration and control. The board is ideal for applications such as data acquisition, instrumentation, and measurement.
Specifications
Linear Technology/Analog Devices technical specifications, attributes, parameters and parts with similar specifications to Linear Technology/Analog Devices .
- TypeParameter
- Lifecycle StatusPRODUCTION (Last Updated: 1 week ago)
- Factory Lead Time8 Weeks
- Number of Pins0
- PackagingBox
- Published2007
- Part StatusActive
- Moisture Sensitivity Level (MSL)1 (Unlimited)
- Base Part NumberLTC1403
- Number of Bits14
- Utilized IC / PartLTC1403-1
- Supplied ContentsBoard(s)
- Data InterfaceSPI
- Sampling Rate3 Msps
- Evaluation KitYes
- Sampling Rate (Per Second)3M
- Number of A/D Converters1
- Input Range±1.25V
- REACH SVHCNo SVHC
- RoHS StatusROHS3 Compliant
0 Similar Products Remaining
Technical Documents
Associated Products
| Part Number | Manufacturer | Description | Stock | RFQ |
|---|---|---|---|---|
| Analog Devices, Inc. | 2500 | RFQ | ||
| Analog Devices, Inc. | 0 | RFQ | ||
| Analog Devices, Inc. | 0 | RFQ |


Product
Brand
Articles
Tools














