Linear Technology/Analog Devices DC1351BBOARD DEMO FOR LTC4269-2
Description
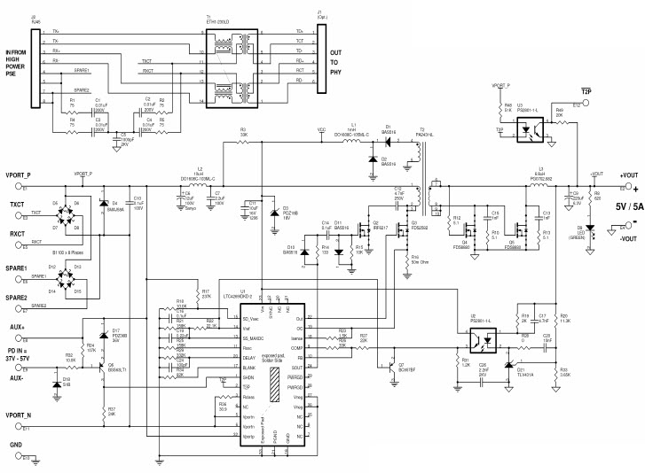
The Analog Devices DC1351B-B, LTC4269-2 Demo Board is a Power over Ethernet (PoE) powered device with a 48V isolated auxiliary output. It is designed for consumer electronics applications and provides a 5V output with a maximum current of 5A. The board features a wide range of protection features, including over-voltage, over-current, and short-circuit protection. It also has a built-in thermal shutdown feature to protect against overheating. The board is easy to use and provides a reliable and efficient power solution for consumer electronics applications.
Specifications
Linear Technology/Analog Devices technical specifications, attributes, parameters and parts with similar specifications to Linear Technology/Analog Devices .
- TypeParameter
- Lifecycle StatusPRODUCTION (Last Updated: 3 weeks ago)
- Factory Lead Time8 Weeks
- Number of Pins0
- Part StatusActive
- Moisture Sensitivity Level (MSL)1 (Unlimited)
- TypePower Management
- FunctionPower over Ethernet (PoE)
- Utilized IC / PartLTC4269-2
- Supplied ContentsBoard(s)
- EmbeddedNo
- RoHS StatusROHS3 Compliant
0 Similar Products Remaining
Technical Documents
Associated Products
| Part Number | Manufacturer | Description | Stock | RFQ |
|---|---|---|---|---|
| Analog Devices, Inc. | 0 | RFQ |


Product
Brand
Articles
Tools












