Linear Technology/Analog Devices DC804B-AEVAL BOARD FOR LTC4267
Description
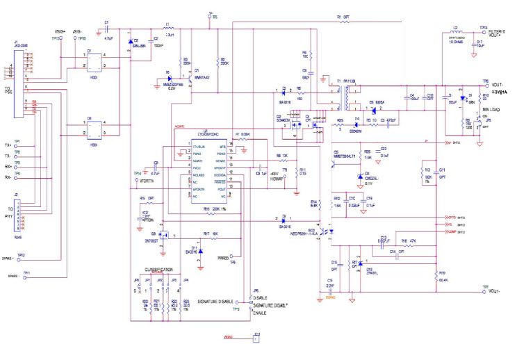
The Analog Devices DC804B-A, LTC4267CDHC Demo Board is a consumer electronics device designed to provide a reliable and efficient output of 3.3V @ 1.0A. It features an RJ-45 Ethernet output for easy connection to other devices. This demo board is ideal for applications such as powering small electronics, providing power to a router, or providing power to a network switch. It is designed to be easy to use and provides a reliable and efficient output.
Specifications
Linear Technology/Analog Devices technical specifications, attributes, parameters and parts with similar specifications to Linear Technology/Analog Devices .
- TypeParameter
- Lifecycle StatusPRODUCTION (Last Updated: 1 month ago)
- Factory Lead Time8 Weeks
- Number of Pins0
- Published2007
- Part StatusActive
- Moisture Sensitivity Level (MSL)1 (Unlimited)
- TypePower Management
- Base Part NumberLTC4267
- FunctionPower over Ethernet (PoE)
- Operating Supply Voltage57V
- Utilized IC / PartLTC4267
- Supplied ContentsBoard(s)
- Evaluation KitYes
- EmbeddedNo
- Length47mm
- REACH SVHCNo SVHC
- RoHS StatusROHS3 Compliant
0 Similar Products Remaining
Technical Documents
Associated Products
| Part Number | Manufacturer | Description | Stock | RFQ |
|---|---|---|---|---|
| Diodes Incorporated | IC VREF SHUNT ADJ SOT23 | 0 | RFQ | |
| Diodes Incorporated | IC VREF SHUNT ADJ SOT23 | 2395 | RFQ |


Product
Brand
Articles
Tools
















