Linear Technology/Analog Devices DC1561BEVAL BOARD FOR LTC4278
Description
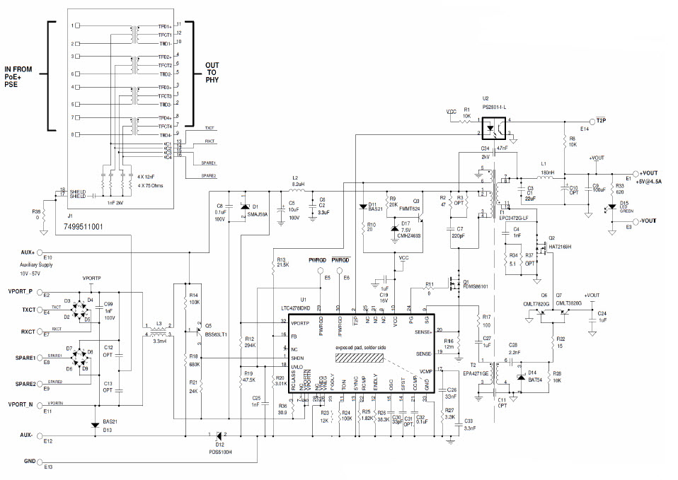
The Analog Devices DC1561B-B LTC4278 Demo Board is an IEEE802.3at Power Delivery (PD) Controller with 12V Auxiliary power. It is designed for industrial applications with a wide temperature range and provides a regulated 5V output with a maximum current of 4.5A. The board features a wide range of protection features, including over-voltage, over-current, and short-circuit protection. It also includes a power-good indicator and a power-on reset circuit. The board is designed to be used with a wide range of power sources, including AC/DC adapters, batteries, and solar panels.
Specifications
Linear Technology/Analog Devices technical specifications, attributes, parameters and parts with similar specifications to Linear Technology/Analog Devices .
- TypeParameter
- Lifecycle StatusPRODUCTION (Last Updated: 3 weeks ago)
- Factory Lead Time8 Weeks
- Number of Pins0
- Published2012
- Part StatusActive
- Moisture Sensitivity Level (MSL)1 (Unlimited)
- TypePower Management
- FunctionPower over Ethernet (PoE)
- Operating Supply Voltage57V
- Utilized IC / PartLTC4278
- Supplied ContentsBoard(s)
- Evaluation KitYes
- EmbeddedNo
- REACH SVHCNo SVHC
- RoHS StatusROHS3 Compliant
0 Similar Products Remaining
Technical Documents


Product
Brand
Articles
Tools













