Linear Technology/Analog Devices DC1582B-AEVAL BOARD BOOST/LDO LTC3108
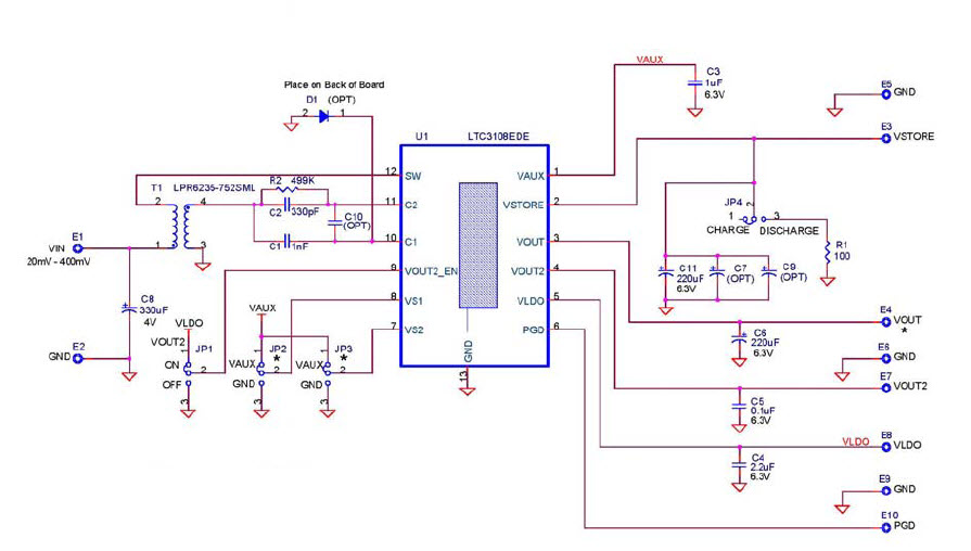
The Analog Devices DC1582B-A, LTC3108EDE Demo Board is an ultra low voltage step-up converter and power manager designed for industrial applications. It features a wide input voltage range of 0.8V to 5.5V, and can provide up to 1.5A of output current. The board also includes a high efficiency synchronous buck-boost converter, a low quiescent current linear regulator, and a low dropout linear regulator. It is capable of providing a regulated output voltage from 0.8V to 5.5V, and can be used to power a wide range of industrial applications. The board also includes a variety of protection features, such as over-voltage, over-current, and short-circuit protection. The board is also RoHS compliant and is designed to meet the requirements of industrial applications.
- TypeParameter
- Lifecycle StatusPRODUCTION (Last Updated: 3 weeks ago)
- Factory Lead Time8 Weeks
- Number of Pins0
- Published2010
- Part StatusActive
- Moisture Sensitivity Level (MSL)1 (Unlimited)
- Utilized IC / PartLTC3108
- Supplied ContentsBoard(s)
- Evaluation KitYes
- Board TypeFully Populated
- Main PurposeDC/DC, Step Up with LDO
- Outputs and Type3, Non-Isolated
- Regulator TopologyBoost
- Length35mm
- REACH SVHCNo SVHC
- RoHS StatusROHS3 Compliant


Product
Brand
Articles
Tools











