Maxim Integrated MAX17671FEVKIT#EVALUATION KIT FOR THEMAX176715V
Description
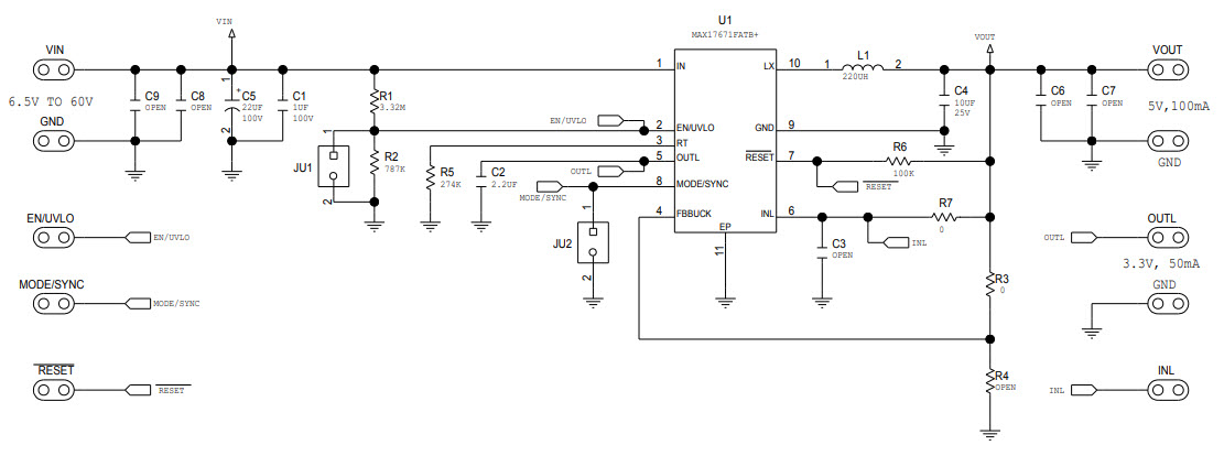
The MAX17671FEVKIT-FEVKIT# is an evaluation kit for the MAX17671, a high-efficiency, synchronous step-down DC-DC converter with a 50mA linear regulator. This kit is designed to provide a 5V output voltage from a 4V-60V input voltage, with a maximum output current of 150mA. The MAX17671FEVKIT-FEVKIT# is ideal for power management applications, providing a reliable and efficient solution for powering a variety of devices. The kit includes all the necessary components to evaluate the MAX17671, including a power supply, a test board, and a USB cable.
Specifications
Maxim Integrated technical specifications, attributes, parameters and parts with similar specifications to Maxim Integrated .
- TypeParameter
- Factory Lead Time6 Weeks
- Voltage-Input6.5V~60V
- Part StatusActive
- Moisture Sensitivity Level (MSL)1 (Unlimited)
- Base Part NumberMAX17671
- Current - Output150mA 50mA
- Voltage - Output3.3V 5V
- Frequency - Switching200kHz
- Utilized IC / PartMAX17671F
- Supplied ContentsBoard(s)
- Board TypeFully Populated
- Main PurposeDC/DC, Step Down with LDO
- Outputs and Type2, Non-Isolated
- Regulator TopologyBuck
0 Similar Products Remaining
Technical Documents


Product
Brand
Articles
Tools










