Maxim Integrated MAX17682EVKITD#EVKIT FOR MAX17682 IN NON-ISOLAT
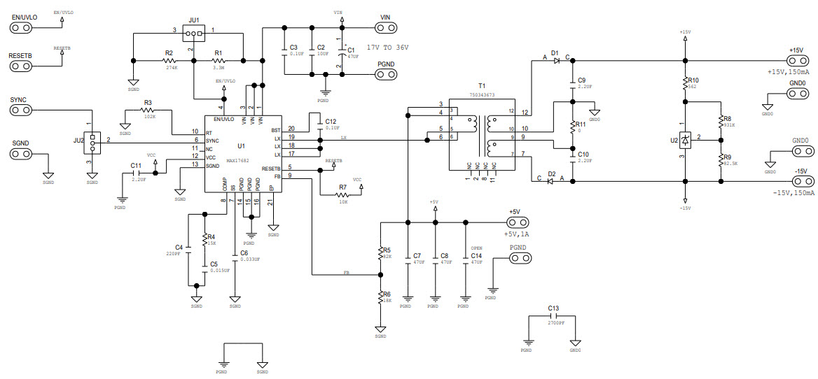
The MAX17682EVKITD-EVKITD# Evaluation Kit from Maxim Integrated is designed to evaluate the MAX17682 4.5V to 42V Input, Ultra-Small, High-Efficiency, Iso-Buck DC-DC Converter with Isolated ±15V Dual-Output Configuration, Power Management IC. This evaluation kit includes a MAX17682EVKITD# board, a MAX17682EVKITD# adapter board, and a MAX17682EVKITD# user guide. The MAX17682EVKITD# board features a wide input voltage range of 4.5V to 42V, ultra-small size, high efficiency, and isolated ±15V dual-output configuration. It also includes a power-on reset circuit, a power-good indicator, and a power-on reset circuit. The MAX17682EVKITD# adapter board provides a convenient way to connect the MAX17682EVKITD# board to a power supply. The MAX17682EVKITD# user guide provides detailed instructions on how to use the evaluation kit.
- TypeParameter
- Factory Lead Time6 Weeks
- Voltage-Input17V~36V
- Part StatusActive
- Moisture Sensitivity Level (MSL)1 (Unlimited)
- Current - Output1A 150mA 150mA
- Voltage - Output±15V 5V
- Frequency - Switching200kHz
- Utilized IC / PartMAX17682
- Supplied ContentsBoard(s)
- Board TypeFully Populated
- Main PurposeDC/DC, Step Down
- Outputs and Type2, Isolated; 1, Non-Isolated
- Regulator TopologyBuck
- RoHS StatusROHS3 Compliant


Product
Brand
Articles
Tools









