Maxim Integrated MAX17681AEVKITD#EVAL KIT MAX17681A ISO-BUCK REG
Description
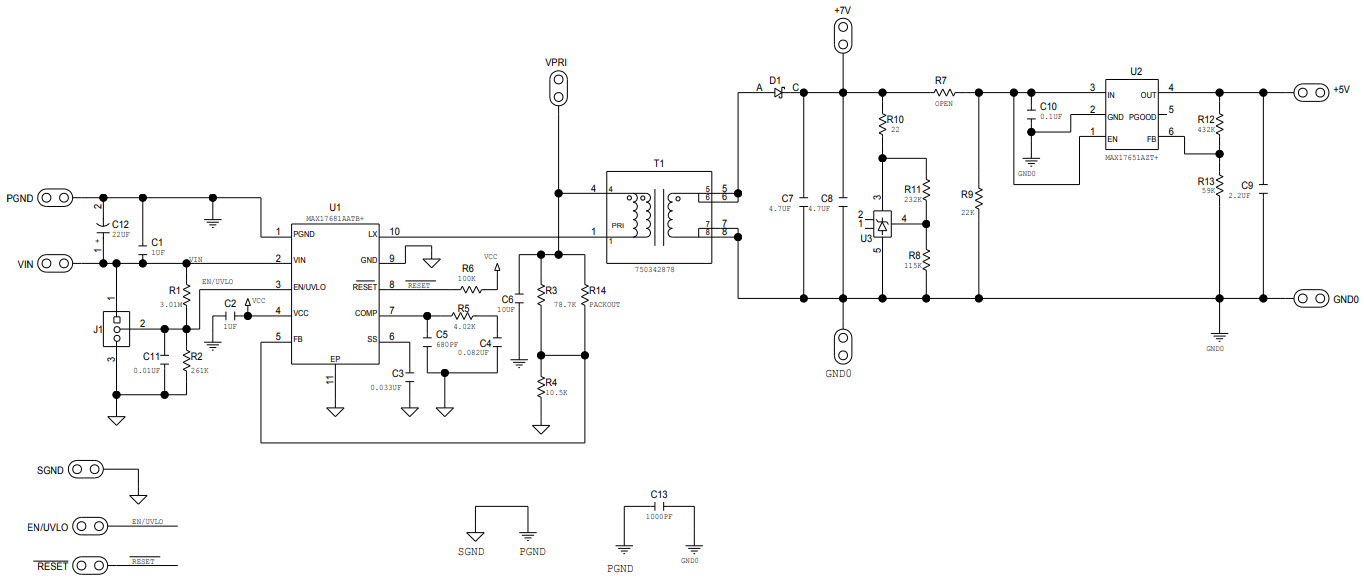
The MAX17681AEVKITD-AEVKITD# Evaluation Kit from Maxim Integrated is designed for evaluating the MAX17681A 4.5V to 42V Input, High-Efficiency, Iso-Buck DC-DC Converter with Isolated +7V or +5V Output Configuration. This kit includes a MAX17681A IC, a MAX17681A evaluation board, and a USB cable for connecting the board to a PC. The MAX17681A is a high-efficiency, isolated buck DC-DC converter with a wide input voltage range of 4.5V to 42V and an output voltage of +7V or +5V. It features a low quiescent current of only 1.5mA, a high efficiency of up to 95%, and a wide operating temperature range of -40°C to +125°C. The MAX17681A is ideal for powering a variety of applications, including industrial, automotive, and medical systems.
Specifications
Maxim Integrated technical specifications, attributes, parameters and parts with similar specifications to Maxim Integrated .
- TypeParameter
- Factory Lead Time6 Weeks
- Part StatusActive
- Moisture Sensitivity Level (MSL)1 (Unlimited)
- Base Part NumberMAX17681
- Voltage - Output7V
- Frequency - Switching200kHz
- Utilized IC / Part750342878, MAX17681
- Supplied ContentsBoard(s)
- Board TypeFully Populated
- Main PurposeDC/DC, Step Down
- Outputs and Type2, Isolated
- Regulator TopologyBuck
- RoHS StatusROHS3 Compliant
0 Similar Products Remaining


Product
Brand
Articles
Tools









