Maxim Integrated MAX17681AEVKITA#EVAL KIT MAX17681A ISO-BUCK REG
Description
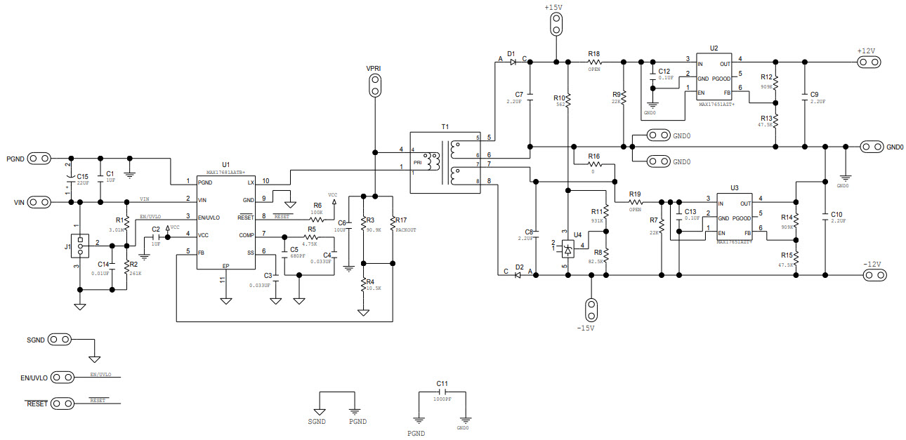
The MAX17681AEVKITA-AEVKITA# Evaluation Kit from Maxim Integrated is designed to evaluate the MAX17681A 4.5V to 42V Input, High-Efficiency, Iso-Buck DC-DC Converter with Isolated ±15V or ±12V Output Configuration. This power management IC (PMIC) is ideal for applications that require a high-efficiency, isolated DC-DC converter with a wide input voltage range. The evaluation kit includes a MAX17681A IC, a MAX17681A evaluation board, and a USB cable for connecting to a PC. The evaluation board features a wide range of test points and jumpers for easy evaluation of the MAX17681A IC. The evaluation board also includes a USB-to-I2C interface for programming and monitoring the IC.
Specifications
Maxim Integrated technical specifications, attributes, parameters and parts with similar specifications to Maxim Integrated .
- TypeParameter
- Factory Lead Time6 Weeks
- Part StatusActive
- Moisture Sensitivity Level (MSL)1 (Unlimited)
- Base Part NumberMAX17681
- Voltage - Output±15V
- Frequency - Switching200kHz
- Utilized IC / Part750342557, MAX17681
- Supplied ContentsBoard(s)
- Board TypeFully Populated
- Main PurposeDC/DC, Step Down
- Outputs and Type2, Isolated
- Regulator TopologyBuck
- RoHS StatusROHS3 Compliant
0 Similar Products Remaining


Product
Brand
Articles
Tools









