Maxim Integrated MAX17681EVKIT#EVAL KIT FOR MAX17681
Description
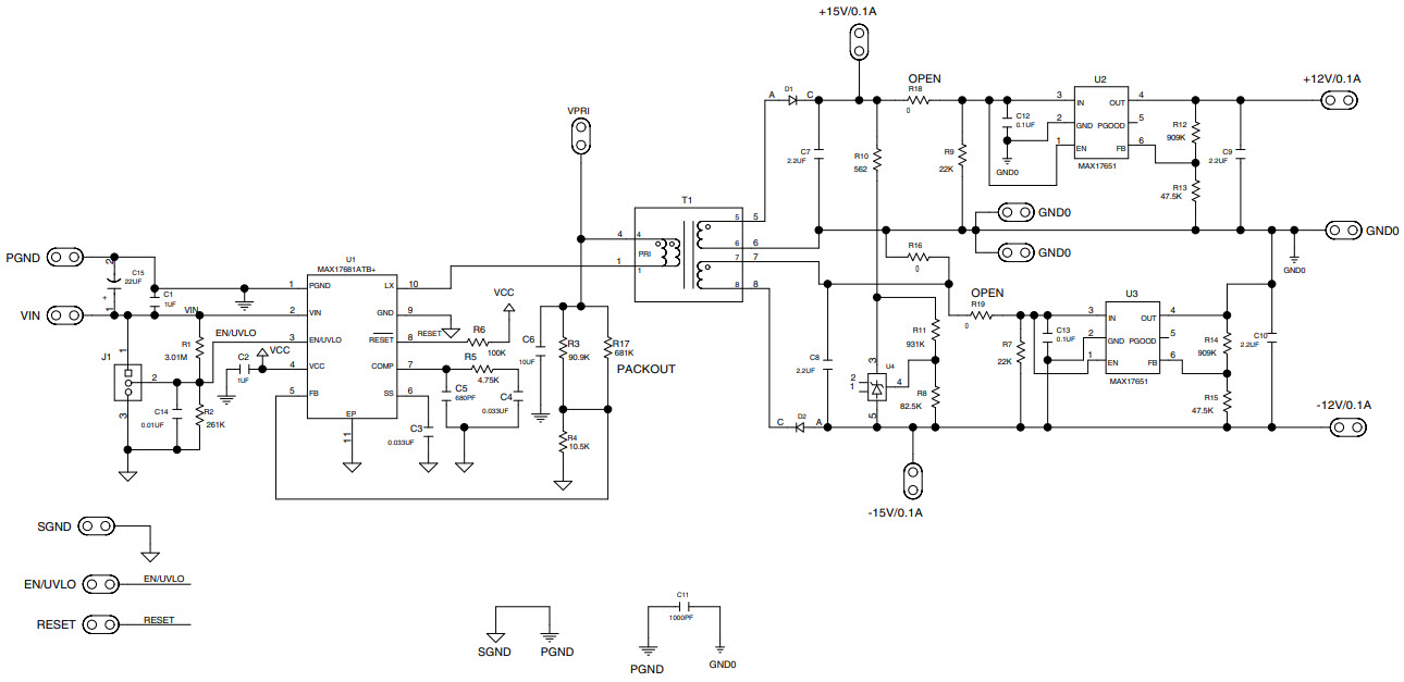
The MAX17681EVKIT-EVKIT# is an evaluation kit for the MAX17681 4.5V to 42V Input, High-Efficiency, Iso-Buck DC-DC Converter with Isolated ±15V or ±12V Output Configuration. This kit is designed to help evaluate the performance of the MAX17681 IC, which is a power management IC that provides high efficiency and low noise operation. The kit includes a MAX17681 IC, a power supply, a DC-DC converter board, and a set of jumpers and cables. The kit also includes a user guide and a software package for configuring the IC. The MAX17681EVKIT-EVKIT# is an ideal solution for evaluating the performance of the MAX17681 IC in a variety of applications.
Specifications
Maxim Integrated technical specifications, attributes, parameters and parts with similar specifications to Maxim Integrated .
- TypeParameter
- Factory Lead Time6 Weeks
- Published2015
- Part StatusActive
- Moisture Sensitivity Level (MSL)1 (Unlimited)
- Base Part NumberMAX17681
- Voltage - Output±15V
- Frequency - Switching200kHz
- Utilized IC / Part750342557, MAX17681
- Supplied ContentsBoard(s)
- Evaluation KitYes
- Board TypeFully Populated
- Main PurposeDC/DC, Step Down
- Outputs and Type2, Isolated
- Regulator TopologyBuck
- REACH SVHCUnknown
- RoHS StatusROHS3 Compliant
0 Similar Products Remaining


Product
Brand
Articles
Tools













