Maxim Integrated MAX17681EVKITD#EVKIT FOR 1A, 42V,ISO-BUCK REGUL
Description
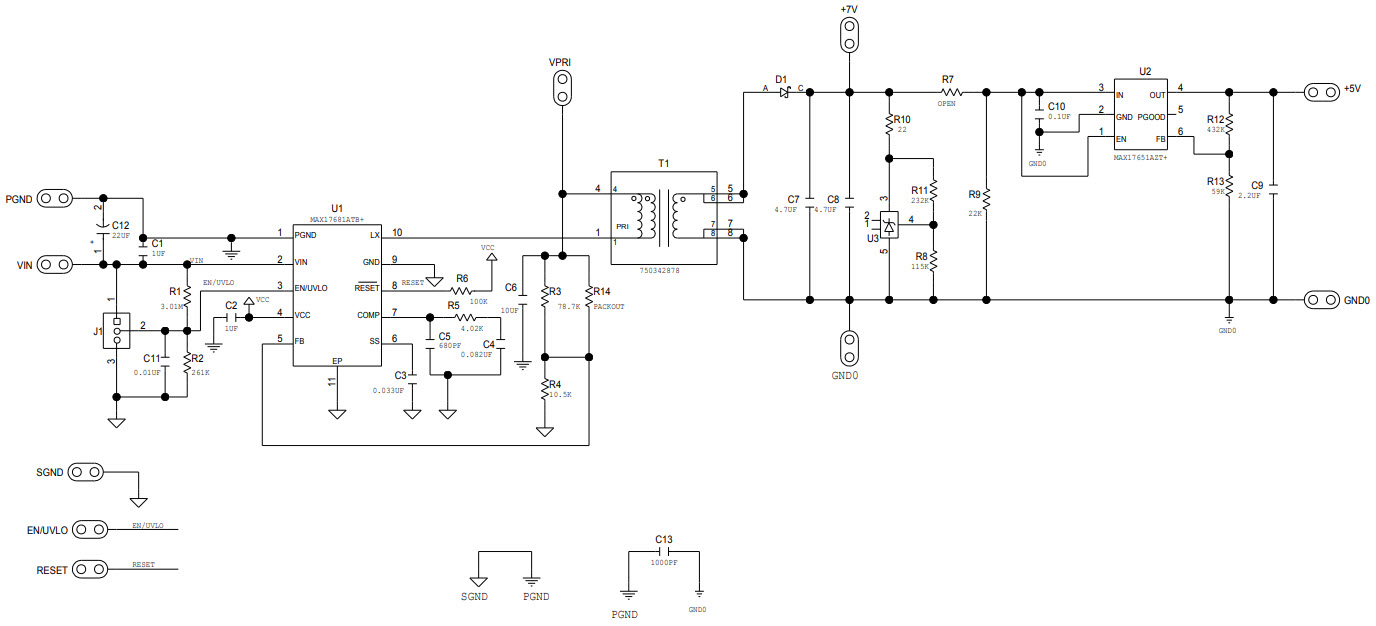
The MAX17681EVKITD-EVKITD# Evaluation Kit from Maxim Integrated is designed for evaluating the MAX17681 4.5V to 42V Input, High-Efficiency, Iso-Buck DC-DC Converter with Isolated +7V or +5V Output Configuration. This kit includes a MAX17681EVKITD# board, a MAX17681EVKITD# daughter board, and a MAX17681EVKITD# power supply. The MAX17681 is a high-efficiency, isolated DC-DC converter with a wide input voltage range and a low quiescent current. It is ideal for powering isolated loads in automotive, industrial, and medical applications. The evaluation kit provides a convenient platform for testing and evaluating the MAX17681's performance.
Specifications
Maxim Integrated technical specifications, attributes, parameters and parts with similar specifications to Maxim Integrated .
- TypeParameter
- Factory Lead Time6 Weeks
- Published2016
- Part StatusActive
- Moisture Sensitivity Level (MSL)2A (4 Weeks)
- Base Part NumberMAX17681
- Voltage - Output7V
- Frequency - Switching200kHz
- Utilized IC / Part750342878, MAX17681
- Supplied ContentsBoard(s)
- Evaluation KitYes
- Board TypeFully Populated
- Main PurposeDC/DC, Step Down
- Outputs and Type2, Isolated
- Regulator TopologyBuck
- RoHS StatusROHS3 Compliant
0 Similar Products Remaining


Product
Brand
Articles
Tools













