Maxim Integrated MAX17682EVKITC#EVKIT FOR MAX17682 CONFIGURED FO
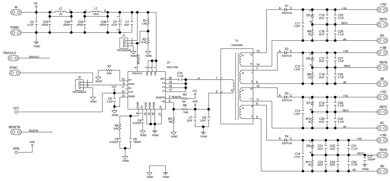
The MAX17682EVKITC-EVKITC# Evaluation Kit from Maxim Integrated is designed to evaluate the MAX17682 3-Phase Inverter Gate Drive Power Supply with 4.5V to 42V Input, Ultra-Small, High-Efficiency, Iso-Buck DC-DC Converter, Power Management IC. This evaluation kit includes a MAX17682 IC, a power supply, and a set of components to evaluate the IC's performance. The kit also includes a user guide and a schematic diagram to help users understand the IC's features and capabilities. The MAX17682 is a high-efficiency, ultra-small, isolated buck DC-DC converter that is designed to provide a reliable and efficient power supply for 3-phase inverter gate drive applications. It features a wide input voltage range of 4.5V to 42V, adjustable output voltage, and a wide operating temperature range of -40°C to +125°C. The MAX17682 is ideal for applications such as motor control, solar inverters, and industrial automation.
- TypeParameter
- Factory Lead Time6 Weeks
- Part StatusActive
- Moisture Sensitivity Level (MSL)1 (Unlimited)
- RoHS StatusNon-RoHS Compliant


Product
Brand
Articles
Tools









