Linear Technology/Analog Devices DC1698A-BLT1999-20 (MS8) DEMOBOARD
Description
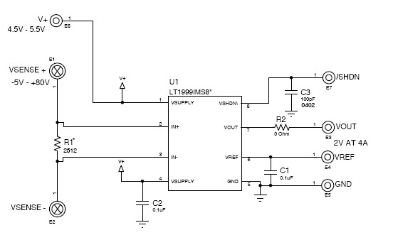
The Analog Devices DC1698A-B is a 4.5 to 5.5V analog amplification module designed for data acquisition systems, instrumentation, and measurement applications. It features a wide range of gain settings, from 0.1 to 1000, and a low noise floor of -90 dBV. The module also offers a wide bandwidth of up to 1 MHz, making it suitable for a variety of applications. It is designed to be used with a variety of analog input signals, including thermocouples, strain gauges, and other transducers. The DC1698A-B is a reliable and cost-effective solution for any data acquisition system, instrumentation, or measurement application.
Specifications
Linear Technology/Analog Devices technical specifications, attributes, parameters and parts with similar specifications to Linear Technology/Analog Devices .
- TypeParameter
- Factory Lead Time8 Weeks
- Part StatusActive
- Moisture Sensitivity Level (MSL)1 (Unlimited)
- Slew Rate3V/μs
- Amplifier TypeCurrent Sense
- Voltage - Supply, Single/Dual (±)4.5V~5.5V
- Utilized IC / PartLT1999
- Supplied ContentsBoard(s)
- -3db Bandwidth2MHz
- Board TypeFully Populated
- Channels per IC1 - Single
- Current - Supply (Main IC)5.8mA
- RoHS StatusROHS3 Compliant
0 Similar Products Remaining
Technical Documents


Product
Brand
Articles
Tools






