Linear Technology/Analog Devices DC1922ALTC3129 DEMO BOARD ? 15V, 200MA
Description
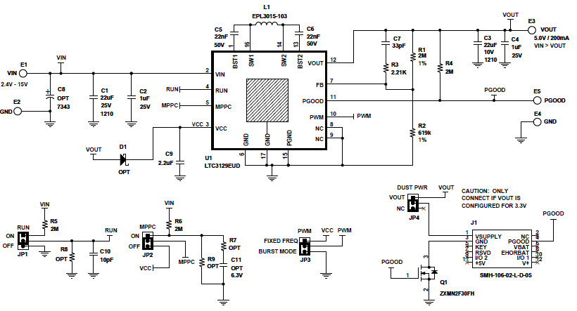
The Analog Devices DC1922A-A Demonstration Board is a versatile platform for evaluating the performance of the LTC3129 high efficiency, 15V, 200mA synchronous buck-boost DC-DC converter Power Management IC. This board features a wide input voltage range of 2.7V to 15V, allowing it to be used in a variety of applications. The board also includes a variety of features such as an adjustable output voltage, adjustable switching frequency, and a power good indicator. The board is designed to provide a comprehensive evaluation of the LTC3129, allowing users to quickly and easily evaluate the performance of the IC.
Specifications
Linear Technology/Analog Devices technical specifications, attributes, parameters and parts with similar specifications to Linear Technology/Analog Devices .
- TypeParameter
- Factory Lead Time8 Weeks
- Voltage-Input2.42V~15V
- Part StatusActive
- Moisture Sensitivity Level (MSL)1 (Unlimited)
- Current - Output200mA
- Voltage - Output5V
- Utilized IC / PartLTC3129
- Supplied ContentsBoard(s)
- Board TypeFully Populated
- Main PurposeDC/DC, Step Up or Down
- Regulator TopologyBuck-Boost
- RoHS StatusROHS3 Compliant
0 Similar Products Remaining
Technical Documents


Product
Brand
Articles
Tools









