Linear Technology/Analog Devices DC2046A-FDEV BOARD FOR LT4276C/LT4321
Description
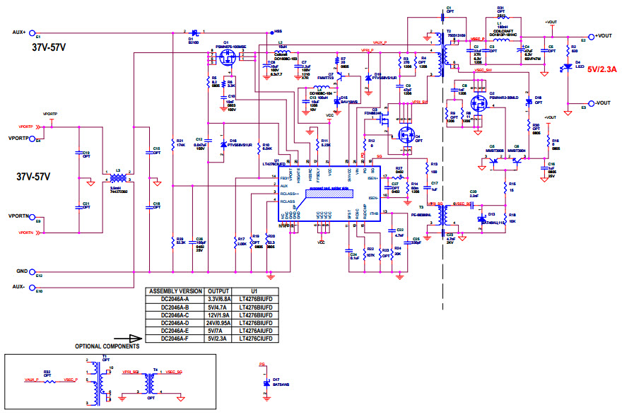
The Analog Devices DC2046A-F Demo Board is a powerful tool for evaluating the LT4276C/LT4321 PoE (13W, 5V/2.3A) PD with DC/DC and Ideal Diode Bridge. This demo board is designed to provide a complete solution for testing and evaluating the performance of the LT4276C/LT4321 PoE PD. It features a DC/DC converter and an ideal diode bridge, allowing for efficient power delivery and protection from reverse current. The board also includes a USB port for easy connection to a PC or other device. With its comprehensive features, the DC2046A-F Demo Board is an ideal choice for consumer electronics applications.
Specifications
Linear Technology/Analog Devices technical specifications, attributes, parameters and parts with similar specifications to Linear Technology/Analog Devices .
- TypeParameter
- Lifecycle StatusPRODUCTION (Last Updated: 3 months ago)
- Factory Lead Time8 Weeks
- Number of Pins0
- Published2009
- Part StatusActive
- Moisture Sensitivity Level (MSL)1 (Unlimited)
- TypePower Management
- FunctionPower over Ethernet (PoE)
- Utilized IC / PartLT4276C, LT4321
- Supplied ContentsBoard(s)
- Evaluation KitYes
- EmbeddedNo
- REACH SVHCNo SVHC
- RoHS StatusROHS3 Compliant
0 Similar Products Remaining


Product
Brand
Articles
Tools













