Linear Technology/Analog Devices DC2539A-ADEMO BOARD FOR LT4295/LT4321
Description
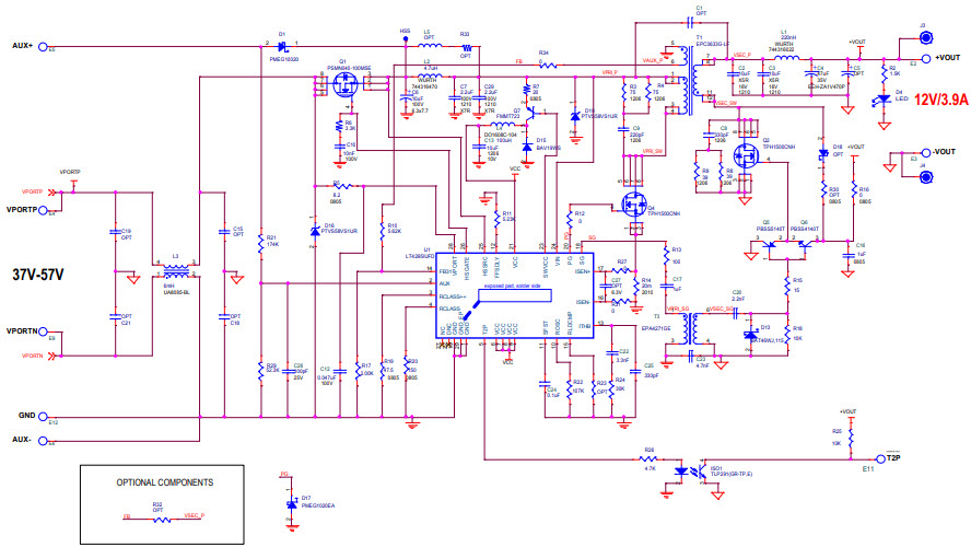
The Analog Devices DC2539A-A Demo Board is a powerful and versatile platform for evaluating the performance of the LT4295/LT4321 PoE++ (51W, 12V/3.9A) PD with Flyback DC/DC, Ideal Diode Bridge, and Consumer Electronics Loads. The board features a wide range of components and features, including a PoE++ PD controller, a flyback DC/DC converter, an ideal diode bridge, and a variety of consumer electronics loads. The board also includes a USB-C connector for easy connection to a PC or other device. The board is designed to provide a comprehensive evaluation of the LT4295/LT4321 PoE++ PD and its associated components, allowing users to quickly and easily evaluate the performance of the system.
Specifications
Linear Technology/Analog Devices technical specifications, attributes, parameters and parts with similar specifications to Linear Technology/Analog Devices .
- TypeParameter
- Lifecycle StatusPRODUCTION (Last Updated: 2 weeks ago)
- Factory Lead Time8 Weeks
- Number of Pins0
- Published2013
- Part StatusActive
- Moisture Sensitivity Level (MSL)1 (Unlimited)
- TypePower Management
- FunctionPower over Ethernet (PoE)
- Utilized IC / PartLT4320
- Supplied ContentsBoard(s)
- EmbeddedNo
- Secondary AttributesOn-Board LEDs, Test Points
- RoHS StatusNon-RoHS Compliant
0 Similar Products Remaining
Technical Documents
Associated Products
| Part Number | Manufacturer | Description | Stock | RFQ |
|---|---|---|---|---|
| Toshiba Semiconductor and Storage | Transistor Output Optocouplers 50mA 80V Gen Purp 50mA 1 Circuit | 2002 | RFQ |


Product
Brand
Articles
Tools




















